|
|
|
|
|
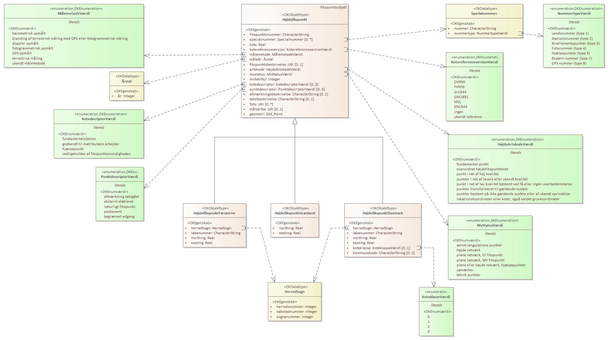
Højdefikspunkt er udstillet her:
|
Diagram(mer):
Objekttypediagram Højdefikspunkt:

|
|
Oversigt over karakteristika:
|
|
tilbage til toppen
|
Navn:
|
fikspunktsnummer
|
|
URI:
|
https://data.gov.dk/model/profile/fikspkt/fikspunktsnummerHøjdefikspunkt
|
|
Foretrukken term:
|
fikspunktsnummer
|
|
Definition:
|
unikt nummer for et fikspunkt
|
|
Kommentar:
|
Det landsdækkende landsnummersystem blev defineret den 1. april 1933, da Matrikeldirektoratet og Geodætisk Institut i fællesskab fastlagde de nugældende opmålingsdistrikter sammenfaldende med de da gældende købstæder, herreder og sogne. Siden er grænserne for disse opmålingsdistrikter stort set ikke ændret. Opmålingsdistriksgrænserne ændres normalt ikke, selvom der sker ændringer i sognegrænserne. Eks. 34-02-09001
|
|
Juridisk kilde:
|
https://www.retsinformation.dk/eli/lta/2017/380
|
|
Multiplicitet:
|
1
|
|
Type:
|
CharacterString
|
|
|
tilbage til toppen
|
Navn:
|
specialnummer
|
|
URI:
|
https://data.gov.dk/model/profile/fikspkt/specialnummerHøjdefikspunkt
|
|
Foretrukken term:
|
specialnummer
|
|
Definition:
|
et alternativt fikspunktnummer oprindeligt defineret af anden bruger
|
|
Juridisk kilde:
|
https://www.retsinformation.dk/eli/lta/2017/380
|
|
Multiplicitet:
|
0..*
|
|
Type:
|
Specialnummer (data type)
|
|
|
tilbage til toppen
|
Navn:
|
kote
|
|
URI:
|
https://data.gov.dk/model/profile/fikspkt/koteHøjdefikspunkt
|
|
Foretrukken term:
|
kote
|
|
Definition:
|
højde over den anvendte geoide nulreferenceflade
|
|
Juridisk kilde:
|
https://www.retsinformation.dk/eli/lta/2017/380
|
|
Multiplicitet:
|
1
|
|
Type:
|
Real
|
|
|
tilbage til toppen
|
Navn:
|
kotereferenceversion
|
|
URI:
|
https://data.gov.dk/model/profile/fikspkt/kotereferenceversionHøjdefikspunkt
|
|
Foretrukken term:
|
kote reference version
|
|
Definition:
|
kote system hvori koten er beregnet
|
|
Juridisk kilde:
|
https://www.retsinformation.dk/eli/lta/2017/380
|
|
Multiplicitet:
|
1
|
|
Type:
|
KotereferenceversionVærdi (enumeration)
|
|
Værdier:
|
Se listede værdier
| Værdinavn |
Foretrukken term |
Definition |
Kommentar |
Anvendelsesnote |
Juridisk kilde |
Kilde |
|
DVR90
|
DVR90
|
Dansk Vertikal Reference fastlagt til niveau 1990.
|
|
|
https://www.retsinformation.dk/eli/lta/2017/380
|
|
|
FVR09
|
FVR09
|
Færøsk Vertikal Reference fastlagt til niveau 2009.
|
|
|
https://www.retsinformation.dk/eli/lta/2017/380
|
|
|
GI1944
|
GI1944
|
Dansk Normal nul system 1944.
|
Fastlagt efter anden præcisionsnivelement.
|
|
https://www.retsinformation.dk/eli/lta/2017/380
|
|
|
GM1891
|
GM1891
|
Dansk Normal nul system 1891.
|
Fastlagt efter første præcisionsnivelement.
|
|
https://www.retsinformation.dk/eli/lta/2017/380
|
|
|
MSL
|
MSL
|
Mean Sea Level.
|
Baseret på middelvandstand i udvalgte danske eller grønlandske havne.
|
|
https://www.retsinformation.dk/eli/lta/2017/380
|
|
|
KN1944
|
KN1944
|
København Nul 1944.
|
|
|
https://www.retsinformation.dk/eli/lta/2017/380
|
|
|
ingen
|
ingen
|
Fikspunkt har ingen kote.
|
|
|
https://www.retsinformation.dk/eli/lta/2017/380
|
|
|
ukendt reference
|
ukendt reference
|
Referencen til koten på fikspunktet er ukendt eller tabtgået.
|
|
|
https://www.retsinformation.dk/eli/lta/2017/380
|
|
|
|
|
tilbage til toppen
|
Navn:
|
målemetode
|
|
URI:
|
https://data.gov.dk/model/profile/fikspkt/målemetodeHøjdefikspunkt
|
|
Foretrukken term:
|
målemetode
|
|
Definition:
|
metode hvorved et fikspunkt er opmålt
|
|
Juridisk kilde:
|
https://www.retsinformation.dk/eli/lta/2017/380
|
|
Multiplicitet:
|
1
|
|
Type:
|
MålemetodeVærdi (enumeration)
|
|
Værdier:
|
Se listede værdier
| Værdinavn |
Foretrukken term |
Definition |
Kommentar |
Anvendelsesnote |
Juridisk kilde |
Kilde |
|
barometrisk opmålt
|
barometrisk opmålt
|
Barometer brugt som trykhøjdemåler,
|
Bruges som trykhøjdemåler, fordi lufttrykket aftager regelmæssigt opad i atmosfæren. Benyttes især inden for luftfart, men også af bjergbestigere.
|
|
https://www.retsinformation.dk/eli/lta/2017/380
|
|
|
blanding af terrestrisk måling med GPS eller fotogrammetrisk måling
|
blanding af terrestrisk måling med GPS eller fotogrammetrisk måling
|
Anvendelse af forskellige opmålingsmetoder.
|
|
|
https://www.retsinformation.dk/eli/lta/2017/380
|
|
|
doppler opmålt
|
doppler opmålt
|
Opmålt med doppler udstyr.
|
Doppler effekten er navnet på den ændring i frekvens af f.eks. lyd og lys, der skyldes at observatøren bevæger sig relativt til kilden, f.eks. når en ambulance kommer kørende forbi og man hører sirenen ændre lyd. Som bekendt kan målinger af dopplerforskydningen af en frekvens udsendt fra en satellit, der enten nærmer sig til eller fjerner sig fra en jordstation, give en stedsbestemmelse af modtagestationens antenne. Med observation af ca. 40 satellitpassager kan en geodætisk nøjagtighed, dvs. 1-2 m i alle tre koordinater, opnås, når satellittens sted og bane er bedst muligt bestemt gennem de præcise ephemerider, der bliver tilgængelige få måneder efter passagen.
|
|
https://www.retsinformation.dk/eli/lta/2017/380
|
|
|
fotogrammetrisk opmålt
|
fotogrammetrisk opmålt
|
Opmåling med fotogrammetri.
|
En metode, som i nogle tilfælde er velegnet til at udføre opmåling med er fotogrammetri. Denne metode bruger ofte vha. luftfotos, som gennemgår en behandling, som gør det muligt at måle i billederne. Metoden udmærker sig ved at være særdeles hurtig, hvis de nødvendige fotos allerede eksister. Derudover er metoden anvendelig, hvor større evt. svært tilgængelige områder skal opmåles.
|
|
https://www.retsinformation.dk/eli/lta/2017/380
|
|
|
GPS opmålt
|
GPS opmålt
|
Opmålt ved hjælp af GPS modtager.
|
|
|
https://www.retsinformation.dk/eli/lta/2017/380
|
|
|
terrestrisk måling
|
terrestrisk måling
|
Opmålt ved hjælp af traditionel landmåler udstyr f.eks teodolit, laserafstandsmåler.
|
|
|
https://www.retsinformation.dk/eli/lta/2017/380
|
|
|
ukendt målemetode
|
ukendt målemetode
|
Målemetoden kendes ikke.
|
|
|
https://www.retsinformation.dk/eli/lta/2017/380
|
|
|
|
|
tilbage til toppen
|
|
tilbage til toppen
|
Navn:
|
fikspunktsbeskrivelse
|
|
URI:
|
https://data.gov.dk/model/profile/fikspkt/fikspunktsbeskrivelseHøjdefikspunkt
|
|
Foretrukken term:
|
fikspunktsbeskrivelse
|
|
Definition:
|
samlet beskrivelse af et fikspunkt indeholdende en afmærkningsbeskrivelse, tekstbeskrivelse og målskitse. Der vil også være kortudsnit med placering og nabopunkter
|
|
Juridisk kilde:
|
https://www.retsinformation.dk/eli/lta/2017/380
|
|
Multiplicitet:
|
0..1
|
|
Type:
|
URI
|
|
|
tilbage til toppen
|
Navn:
|
artskode
|
|
URI:
|
https://data.gov.dk/model/profile/fikspkt/artskodeHøjdefikspunkt
|
|
Foretrukken term:
|
artskode
|
|
Definition:
|
klassifikation af et punkt inddelt efter afmærkningstype, opmålings- og beregningsmetode
|
|
Juridisk kilde:
|
https://www.retsinformation.dk/eli/lta/2017/380
|
|
Multiplicitet:
|
1
|
|
Type:
|
HøjdeArtskodeVærdi (enumeration)
|
|
Værdier:
|
Se listede værdier
| Værdinavn |
Foretrukken term |
Definition |
Kommentar |
Anvendelsesnote |
Juridisk kilde |
Kilde |
|
fundamental punkt
|
fundamental punkt
|
Punkt der har været med til at definere det pågældende koordinatsystem eller kotesystem.
|
|
|
https://www.retsinformation.dk/eli/lta/2017/380
|
|
|
overordnet højdefikspunktsnet
|
overordnet højdefikspunktsnet
|
Højdefikspunkt der har deltaget i KMS kortbladsvise totalomregning, bestemt fra punkter i gruppe 1.
|
|
|
https://www.retsinformation.dk/eli/lta/2017/380
|
|
|
punkt i net af høj kvalitet
|
punkt i net af høj kvalitet
|
Bestemt direkte fra punkter i grupperne 1 - 2 (3). Totale kommunevise beregninger, af alle kendte punkter bestemt fra punkter i grupperne 1 -2 (3).
|
|
|
https://www.retsinformation.dk/eli/lta/2017/380
|
|
|
punkter i net af lavere eller ukendt kvalitet
|
punkter i net af lavere eller ukendt kvalitet
|
Lokale net med utilstrækkelig tilslutning til overordnet net.
|
|
|
https://www.retsinformation.dk/eli/lta/2017/380
|
|
|
punkt i net af lav kvalitet bestemt ved få eller ingen overbestemmelse
|
punkt i net af lav kvalitet bestemt ved få eller ingen overbestemmelse
|
Punkter bestemt på gældende system f.eks et lokalt koordinatsystem.
|
|
|
https://www.retsinformation.dk/eli/lta/2017/380
|
|
|
punkter transformeret til gældende system
|
punkter transformeret til gældende system
|
Koordinater tranformeret til gældende system. f.eks fra lokalt system eller et ældre ikke længere brugt system.
|
|
|
https://www.retsinformation.dk/eli/lta/2017/380
|
|
|
punkter bestemt på ikke gældende system eller af ukendt oprindelse
|
punkter bestemt på ikke gældende system eller af ukendt oprindelse
|
Koordinater hvor historien ikke kendes.
|
|
|
https://www.retsinformation.dk/eli/lta/2017/380
|
|
|
lokationskoordinater eller koter, også kaldet grovkoordinater
|
lokationskoordinater eller koter, også kaldet grovkoordinater
|
Koordinater fra upræcist grundlag. f.eks digitaliseret fra topografisk kort.
|
|
|
https://www.retsinformation.dk/eli/lta/2017/380
|
|
|
|
|
tilbage til toppen
|
Navn:
|
mvstatus
|
|
URI:
|
https://data.gov.dk/model/profile/fikspkt/mvstatusHøjdefikspunkt
|
|
Foretrukken term:
|
mv status
|
|
Definition:
|
en overordnet inddeling af fikspunkter ud fra anvendelsesformål
|
|
Juridisk kilde:
|
https://www.retsinformation.dk/eli/lta/2017/380
|
|
Multiplicitet:
|
1
|
|
Type:
|
MvStatusVærdi (enumeration)
|
|
Værdier:
|
Se listede værdier
| Værdinavn |
Foretrukken term |
Definition |
Kommentar |
Anvendelsesnote |
Juridisk kilde |
Kilde |
|
aerotriangulations punkter
|
aerotriangulations punkter
|
Et fikspunkt defineret ud fra et billede.
|
|
|
https://www.retsinformation.dk/eli/lta/2017/380
|
|
|
højde netværk
|
højde netværk
|
Punkt tilhører højdefikspunktnettet.
|
|
|
https://www.retsinformation.dk/eli/lta/2017/380
|
|
|
plane netværk, GI fikspunkt
|
plane netværk, GI fikspunkt
|
Punkt tilhører det plane referencenet med oprindelse i Geodætisk Institut.
|
|
|
https://www.retsinformation.dk/eli/lta/2017/380
|
|
|
plane netværk, MV fikspunkt
|
plane netværk, MV fikspunkt
|
Punkt tilhører det plane referencenet med oprindelse i Matrikel Væsenet.
|
|
|
https://www.retsinformation.dk/eli/lta/2017/380
|
|
|
plane eller højde netværk, hjælpepunkter
|
plane eller højde netværk, hjælpepunkter
|
Hjælpepunkt til det plane referencenet og til højdereferencenettet.
|
|
|
https://www.retsinformation.dk/eli/lta/2017/380
|
|
|
sømærker
|
sømærker
|
Sømærker som båker.
|
|
|
https://www.retsinformation.dk/eli/lta/2017/380
|
|
|
teknik punkter
|
teknik punkter
|
Punkter såsom vejpunkter markeret ved sonder.
|
|
|
https://www.retsinformation.dk/eli/lta/2017/380
|
|
|
|
|
tilbage til toppen
|
Navn:
|
middelfejl
|
|
URI:
|
https://data.gov.dk/model/profile/fikspkt/middelfejlHøjdefikspunkt
|
|
Foretrukken term:
|
middelfejl
|
|
Definition:
|
udtryk for middelfejlen på den enkelte koordinat/kote ud fra beregning af observationerne til punktet
|
|
Juridisk kilde:
|
https://www.retsinformation.dk/eli/lta/2017/380
|
|
Multiplicitet:
|
1
|
|
Type:
|
Integer
|
|
|
tilbage til toppen
|
Navn:
|
kotedescriptor
|
|
URI:
|
https://data.gov.dk/model/profile/fikspkt/kotedescriptorHøjdefikspunkt
|
|
Foretrukken term:
|
kote descriptor
|
|
Definition:
|
fysisk etablering og administrative status i det aktuelle kotesystem
|
|
Juridisk kilde:
|
https://www.retsinformation.dk/eli/lta/2017/380
|
|
Multiplicitet:
|
0..3
|
|
Type:
|
KotedecriptorVærdi (enumeration)
|
|
Værdier:
|
Se listede værdier
| Værdinavn |
Foretrukken term |
Definition |
Kommentar |
Anvendelsesnote |
Juridisk kilde |
Kilde |
|
fundamentalstation
|
fundamentalstation
|
Station som er et hovedpunkt i det overordnede referencenet.
|
|
|
https://www.retsinformation.dk/eli/lta/2017/380
|
|
|
godkendt til matrikulære arbejder
|
godkendt til matrikulære arbejder
|
Punkt som har tilstrækkelig nøjagtighed til brug for matrikulært arbejde.
|
|
|
https://www.retsinformation.dk/eli/lta/2017/380
|
|
|
hjælpepunkt
|
hjælpepunkt
|
Hjælpepunkt i opmålingen af højdefikspunktnettet.
|
|
|
https://www.retsinformation.dk/eli/lta/2017/380
|
|
|
vedligeholdes af fikspunktsmyndigheden
|
vedligeholdes af fikspunktsmyndigheden
|
Punkt der oprindeligt hørte til det overordnede planfikspunktnet eller højdefikspunktnettet.
|
|
|
https://www.retsinformation.dk/eli/lta/2017/380
|
|
|
|
|
tilbage til toppen
|
Navn:
|
punktdescriptor
|
|
URI:
|
https://data.gov.dk/model/profile/fikspkt/punktdescriptorHøjdefikspunkt
|
|
Foretrukken term:
|
punkt descriptor
|
|
Definition:
|
afmærkningstype (afmærkningsform) og fysisk tilstand og status
|
|
Juridisk kilde:
|
https://www.retsinformation.dk/eli/lta/2017/380
|
|
Multiplicitet:
|
0..3
|
|
Type:
|
PunktdescriptorVærdi (enumeration)
|
|
Værdier:
|
Se listede værdier
| Værdinavn |
Foretrukken term |
Definition |
Kommentar |
Anvendelsesnote |
Juridisk kilde |
Kilde |
|
afmærkning tabtgået
|
afmærkning tabtgået
|
Det fysiske fikspunkt findes ikke længere.
|
|
|
https://www.retsinformation.dk/eli/lta/2017/380
|
|
|
eksternt etableret
|
eksternt etableret
|
Fikspunkt etableret af en ekstern anvender, andre end referensenetsmyndigheden.
|
|
|
https://www.retsinformation.dk/eli/lta/2017/380
|
|
|
naturligt fikspunkt
|
naturligt fikspunkt
|
En naturlig forefindende signifikant objekt. f.eks kirketårn, skorsten.
|
|
|
https://www.retsinformation.dk/eli/lta/2017/380
|
|
|
postament
|
postament
|
En granitblok sat til brug for første til tredie ordens opmåling af det overordnet referencenet.
|
|
|
https://www.retsinformation.dk/eli/lta/2017/380
|
|
|
begrænset adgang
|
begrænset adgang
|
Fikspunkt hvor der er begrænsning i adgang og anvendelse af punktet.
|
|
|
https://www.retsinformation.dk/eli/lta/2017/380
|
|
|
|
|
tilbage til toppen
|
Navn:
|
afmærkningsbeskrivelse
|
|
URI:
|
https://data.gov.dk/model/profile/fikspkt/afmærkningsbeskrivelseHøjdefikspunkt
|
|
Foretrukken term:
|
afmærkningsbeskrivelse
|
|
Definition:
|
afmærkningstekst med fysisk udformning og placering i forhold til omgivelserne
|
|
Juridisk kilde:
|
https://www.retsinformation.dk/eli/lta/2017/380
|
|
Multiplicitet:
|
0..1
|
|
Type:
|
CharacterString
|
|
|
tilbage til toppen
|
Navn:
|
tekstbeskrivelse
|
|
URI:
|
https://data.gov.dk/model/profile/fikspkt/tekstbeskrivelseHøjdefikspunkt
|
|
Foretrukken term:
|
tekstbeskrivelse
|
|
Definition:
|
tekst der indeholder en detaljeret beskrivelse om fikspunktets placering
|
|
Juridisk kilde:
|
https://www.retsinformation.dk/eli/lta/2017/380
|
|
Multiplicitet:
|
0..1
|
|
Type:
|
CharacterString
|
|
|
tilbage til toppen
|
Navn:
|
foto
|
|
URI:
|
https://data.gov.dk/model/profile/fikspkt/fotoHøjdefikspunkt
|
|
Foretrukken term:
|
foto
|
|
Definition:
|
fotografi af punktet, dele af punktet og/eller dets omgivelser
|
|
Juridisk kilde:
|
https://www.retsinformation.dk/eli/lta/2017/380
|
|
Multiplicitet:
|
0..*
|
|
Type:
|
URI
|
|
|
tilbage til toppen
|
Navn:
|
målskitse
|
|
URI:
|
https://data.gov.dk/model/profile/fikspkt/målskitseHøjdefikspunkt
|
|
Foretrukken term:
|
målskitse
|
|
Definition:
|
en grafisk skitse over punktets placering med mål til nærmeste genstande. Skitsen er ikke målfast
|
|
Kommentar:
|
Tegningen indeholder ofte mål til terræn genstande som f.eks huse, træer vejmidte.
|
|
Juridisk kilde:
|
https://www.retsinformation.dk/eli/lta/2017/380
|
|
Multiplicitet:
|
0..1
|
|
Type:
|
URI
|
|
|
tilbage til toppen
|
Navn:
|
geometri
|
|
URI:
|
https://data.gov.dk/model/profile/fikspkt/geometriHøjdefikspunkt
|
|
Foretrukken term:
|
geometri
|
|
Definition:
|
opbygning af punkter og/eller linjer og/eller flader der tilsammen udgør en geografisk udstrækning
|
|
Kommentar:
|
Geometrien til et fikspunkt kan kun anvendes som cirka lokation af fikspunktet. lokationspositionen kan være op til 100m ved siden af fikspunktet rigtige placering.
|
|
Juridisk kilde:
|
https://www.retsinformation.dk/eli/lta/2017/380
|
|
Multiplicitet:
|
1
|
|
Type:
|
GM_Point
|
|
Koordinatreferencesystem:
|
EPSG:4326
|
|
Indeholder Z-koordinater:
|
False
|
|