Domænemodel: Ejerfortegnelsen
|
Modelnavn: |
Ejerfortegnelsen |
|
Beskrivelse: |
Ejerfortegnelsen er et autoritativt register over de faktiske ejere af al fast ejendom i Danmark baseret på den fællesoffentlige ejendomsnøgle ”BFE-nummer”. Ejerfortegnelsen indeholder oplysninger om de personer og virksomheder, som råder over en fast ejendom, og hvortil meddelelser vedrørende ejendommen kan sendes. |
|
Modelsprog: |
da |
|
Modelomfang: |
application model |
|
Model identifikation: |
https://data.gov.dk/model/profile/ejf/ |
|
Namespacepræfiks: |
ejf |
|
Modelansvarlig: |
Geodatastyrelsen |
|
Emne: |
|
|
Seneste opdateringsdato: |
28-06-2023 |
|
Versionsnummer: |
1.3.2 |
|
Ændringshistorik: |
Opdateret for at være retvisende for data på datafordeleren: Der kan være Ejerskifte objekter som IKKE har relation til Ejerskabsskifte. |
|
Godkendelsesstatus: |
approved |
|
Godkendt af: |
Grunddata Modelsekretariatet |
|
Modelstatus: |
stable |
|
Juridisk kilde: |
Læs mere dokumentation:
|
Registret på Datafordeleren: |
https://confluence.sdfi.dk/pages/viewpage.action?pageId=13664923 |
GraphQL skema på Datafordeleren:
|
Download GraphQL skema: |
Objekt- og datatyper:
| Navn | Definition | Kommentar |
|---|---|---|
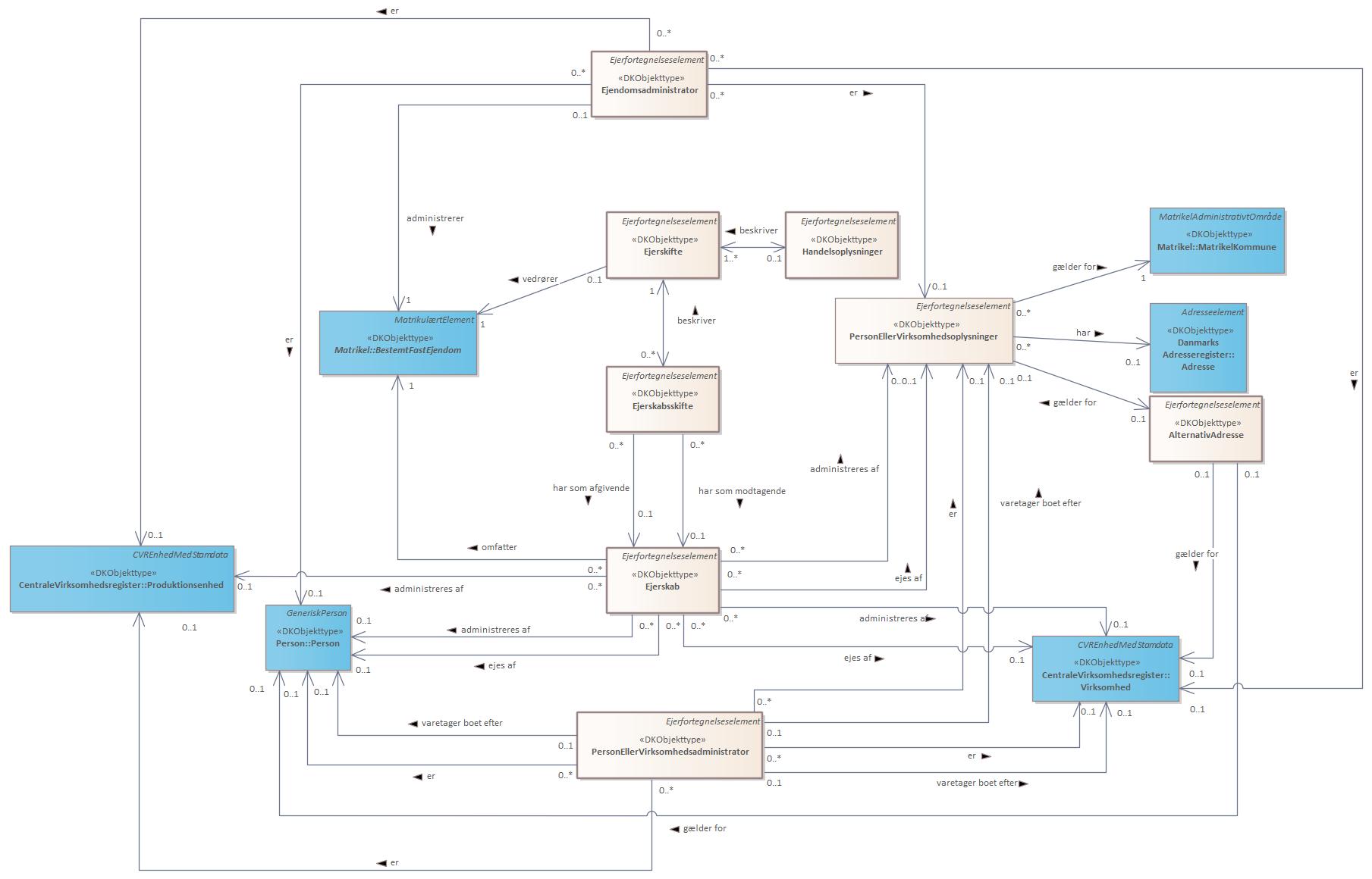
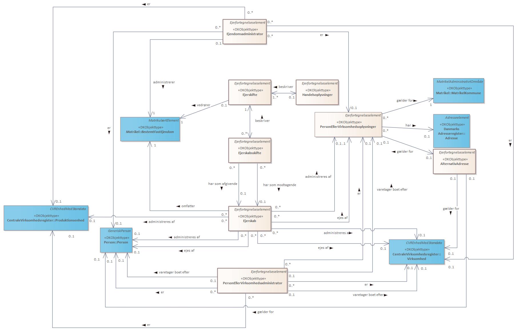
| AlternativAdresse | adresse som, hvis den er angivet, skal anvendes ved kommunikation med person eller virksomhed via post | CPR- og CVR-registrene indeholder oplysninger om den danske adresse som skal anvendes for Personer og virksomheder. CPR- og CVR-registrene indeholder ikke altid de nødvendige adresseoplysninger, for Personer og Virksomheder som skal kontaktes på en udenlandsk adresse. Der er behov for at registrere adresser for personer og virksomheder, som er registreret som Person/virksomhedsoplysninger i Ejerfortegnelsen, fordi de ikke har et CPR-/CVR nummer. I de tilfælde, hvor personen eller virksomheden er bosiddende i Danmark, gøres dette ved at udpege en Adresse i Adresseregistret. Udenlandske adresser for personer og virksomheder, som ikke har CPR-/CVR nummer, registreres i Ejerfortegnelsen som en Alternativ adresse. |
| Ejendomsadministrator | en Person eller Virksomhed (herunder udlændinge og andre uden et CPR/CVR-nummer) som administrerer betalinger og andre forhold vedr. én Bestemt Fast Ejendom | det hyppigst forekomne eksempel på en Ejendomsadministrator er en administrator for en hovedejendom for ejerlejligheder. I disse tilfælde vil ejendomsadministratoren varetage forhold – herunder betalinger - der er fælles for de ejerlejligheder, der ligger på hovedejendommen. Ejendomsadministratoren vil desuden typisk være en ejerforening eller en virksomhed udpeget af ejerforeningen. Ejendomsadministratoren vil for andre Bestemte Faste Ejendomme tilsvarende varetage forhold – herunder betalinger – som er fælles for alle ejere af ejendommen. Til varetagelse af forhold, som ikke er fælles for alle ejere, benyttes enten Ejerskabsadministrator eller PersonEllerVirksomhedsadministrator. Hvis der kun er én ejer af en ejendom, kan der højst findes én administrator (enten en Ejendomsadministrator, en Ejerskabsadministrator eller en PersonEllerVirksomhedsadministrator). |
| Ejerfortegnelseselement | generisk overordnet abstrakt objekt for ejerfortegnelsen indholdende de generelle attributter | - |
| Ejerskab | en Person eller Virksomheds ejerskabsandel i forhold til en Bestemt fast ejendom | definerer en Person eller Virksomheds (herunder udlændinge og andre uden et CPR/ CVR nummer) ejerforhold i relation til en Bestemt fast ejendom. Der er to aspekter til Ejerskab, det tinglyste og det aktuelle. Det tinglyste ejerskab, som registreres i tingbogen, fastslår hvem der kan disponere over ejendommen, mens det aktuelle ejerskab beskriver, hvem der har forpligtelserne for ejendommen i relation til offentlige myndigheder, herunder hvem der skal svare ejendomsskat. Tinglyst ejerskab træder i kraft fra den dato hvor ejerskabet anmeldes til tinglysning. Aktuelt ejerskab træder i kraft fra den dato, hvor ejeren overtager ejendommen. En person eller virksomhed kan erhverve en Bestemt fast ejendom, af flere omgange i løbet af samme Ejerskab, hvorfor overtagelsesdato og evt. anmeldelsesdato vil være knyttet til de enkelte Ejerskifter. Til en given Bestemt fast ejendom vil summen af henholdsvis tinglyste og aktuelle ejerandele på de omfattende Ejerskaber til enhver tid udgøre 100 %. Ejerskabet kan administreres af en anden end ejeren. |
| Ejerskabsskifte | overdragelse af et Ejerskab til eller fra en ejer | et Ejerskifte kan omfatte overdragelse af en eller flere ejendomme mellem en eller flere ejere. Ejerskabsskifte beskriver hvilken andel af en Bestemt fast ejendom der er overdraget fra én ejer, eller hvilken andel af en Bestemt fast ejendom der er overdraget til én ejer, i forbindelse med Ejerskiftet |
| Ejerskifte | overdragelse af et eller flere Ejerskaber fra en ejerkreds til en anden | den Ejerskabshændelse behandling som Ejerskiftet er registreret ved + den Bestemt fast ejendom som Ejerskabsskiftet omfatter |
| Handelsoplysninger | oplysninger som relaterer sig til Ejerskabshændelser der beskriver en ejendomshandel | handelsoplysninger registreres alene ud fra tinglysningsmeddelelser eller konverteret over fra ESR, med det indhold som disse måtte have. Det er ikke muligt at vedligeholde oplysningerne i Ejerfortegnelsen |
| PersonEllerVirksomhedsadministrator | en Person eller Virksomhed, som administrerer betalinger og andre forhold vedr. alle de Ejerskaber, som en anden Person eller en Virksomhed har | med Person eller Virksomhed menes også udlændinge, udenlandske selskaber og andre tilfælde, hvor der i Ejerfortegnelsen ikke er registreret et CPR/CVR nummer. Objekttypen PersonEllerVirksomhedsadministrator vil blive brugt til at holde information om, hvem der administrerer boet efter en afdød person, en konkursramt virksomhed samt eventuelt for en person, der har en værge. (På et senere tidspunkt forventes cpr og cvr at komme til at indeholde disse oplysninger.) Der kan ikke samtidigt, for samme ejerskab, findes både en Ejerskabsadministrator og en PersonEllerVirksomhedsadministrator. Til varetagelse af forhold, som er fælles for alle ejere af en ejendom, benyttes Ejendomsadministrator. Hvis der kun er én ejer af en ejendom, kan der højst findes én administrator (enten en Ejendomsadministrator, en Ejerskabsadministrator eller en PersonEllerVirksomhedsadministrator). |
| PersonEllerVirksomhedsoplysninger | midlertidigt begreb der holder informationer om en person eller virksomhed, som i Ejerfortegnelsen ikke er registreret med CPR- eller CVR-nummer, men som Ejerfortegnelsen har behov for oplysninger om | af forskellige årsager har Ejerfortegnelsen ikke registreret hhv. CVR-nummer eller CPR-nummer for alle ejere og administratorer. Der er derfor behov for at holde informationer om disse personer og virksomheders navne og adresser i Ejerfortegnelsen. Person/virksomhedsoplysninger vedligeholdes i hver enkelt kommune. En person eller virksomhed uden registreret CPR-/CVR-nummer, som har ejendom i flere forskellige kommuner, vil altså være oprettet som forskellige Person/virksomhedsoplysninger, og kan være registreret med forskellige navne og adresseoplysninger. SKAT forlanger, at kommunerne anvender fiktivt PV nummer (UHB nummer) som identifikation af debitorer i forbindelse med inddrivelse af kommunale fordringer. De fiktive PV-numre er entydige indenfor kommunen, men ikke nødvendigvis på tværs af kommuner. Desuden vil den samme person eller virksomhed kunne optræde med forskellige fiktive PV-numre i forskellige kommuner. Adressen registreres som relation til DAR Adresse eller som Alternativ adresse |
| Brøk | rationalt tal udtrykt ved hjælp af to hele tal over hinanden adskilt af en vandret streg (eller ved siden af hinanden adskilt af en skråstreg) | - |


