|
Domænemodel:
|
Ejerfortegnelsen
|
|
URI:
|
https://data.gov.dk/model/profile/ejf/ejendomsadministrator
|
|
Foretrukken term:
|
Ejendomsadministrator
|
|
Definition:
|
en Person eller Virksomhed (herunder udlændinge og andre uden et CPR/CVR-nummer) som administrerer betalinger og andre forhold vedr. én Bestemt Fast Ejendom
|
|
Kommentar:
|
det hyppigst forekomne eksempel på en Ejendomsadministrator er en administrator for en hovedejendom for ejerlejligheder. I disse tilfælde vil ejendomsadministratoren varetage forhold – herunder betalinger - der er fælles for de ejerlejligheder, der ligger på hovedejendommen. Ejendomsadministratoren vil desuden typisk være en ejerforening eller en virksomhed udpeget af ejerforeningen.
Ejendomsadministratoren vil for andre Bestemte Faste Ejendomme tilsvarende varetage forhold – herunder betalinger – som er fælles for alle ejere af ejendommen.
Til varetagelse af forhold, som ikke er fælles for alle ejere, benyttes enten Ejerskabsadministrator eller PersonEllerVirksomhedsadministrator.
Hvis der kun er én ejer af en ejendom, kan der højst findes én administrator (enten en Ejendomsadministrator, en Ejerskabsadministrator eller en PersonEllerVirksomhedsadministrator).
|
|
Juridisk kilde:
|
https://www.retsinformation.dk/eli/retsinfo/2019/9484
|
|
Historikmodel:
|
bitemporalitet
|
|
|
|
|
Ejendomsadministrator er udstillet her:
|
Diagram(mer):
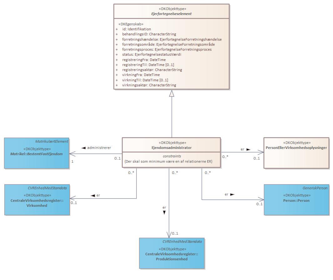
Objekttypediagram Ejendomsadministrator:

|
|
Oversigt over karakteristika:
|
|
tilbage til toppen
|
Navn:
|
personEllerVirksomhed
|
|
URI:
|
https://data.gov.dk/model/profile/ejf/ejendomsadministratorerpersonellervirksomhedsoplysninger/personEllerVirksomhed
|
|
Foretrukken term:
|
person eller virksomhed
|
|
Definition:
|
oplysniger om den person eller virksomhed der har en rolle som ejendomsadministrator
|
|
Juridisk kilde:
|
https://www.retsinformation.dk/eli/retsinfo/2019/9484
|
|
Multiplicitet:
|
0..1
|
|
Type:
|
PersonEllerVirksomhedsoplysninger (feature type)
|
|
|
tilbage til toppen
|
Navn:
|
produktionsenhed
|
|
URI:
|
https://data.gov.dk/model/profile/ejf/ejendomsadministratorErProduktionsenhed/produktionsenhed
|
|
Foretrukken term:
|
produktionsenhed
|
|
Definition:
|
udpegelse af produktionsenhed der har rollen som ejendomsadministrator
|
|
Juridisk kilde:
|
https://www.retsinformation.dk/eli/retsinfo/2019/9484
|
|
Multiplicitet:
|
0..1
|
|
Type:
|
Produktionsenhed (feature type)
|
|
|
tilbage til toppen
|
Navn:
|
person
|
|
URI:
|
https://data.gov.dk/model/profile/ejf/ejendomsadministratorErPerson/person
|
|
Foretrukken term:
|
ejendomsadministrator
|
|
Definition:
|
Udpegelse af person der har rollen som ejendomsadministrator.
|
|
Juridisk kilde:
|
https://www.retsinformation.dk/eli/retsinfo/2019/9484
|
|
Multiplicitet:
|
0..1
|
|
Type:
|
Person (feature type)
|
|
|
tilbage til toppen
|
Navn:
|
virksomhed
|
|
URI:
|
https://data.gov.dk/model/profile/ejf/ejendomsadministratorervirksomhedvirksomhed/virksomhed
|
|
Foretrukken term:
|
virksomhed
|
|
Definition:
|
udpegelse af virksomhed der har rollen som ejendomsadministrator
|
|
Juridisk kilde:
|
https://www.retsinformation.dk/eli/retsinfo/2019/9484
|
|
Multiplicitet:
|
0..1
|
|
Type:
|
Virksomhed (feature type)
|
|
|
tilbage til toppen
|
Navn:
|
bestemtFastEjendom
|
|
URI:
|
https://data.gov.dk/model/profile/ejf/ejendomsadministratoradministrererbestemtfastejendom/bestemtFastEjendom
|
|
Foretrukken term:
|
bestemt fast ejendom
|
|
Definition:
|
ejendom der administreres af en administrator
|
|
Juridisk kilde:
|
https://www.retsinformation.dk/eli/retsinfo/2019/9484
|
|
Multiplicitet:
|
1
|
|
Type:
|
BestemtFastEjendom (feature type)
|
|