|
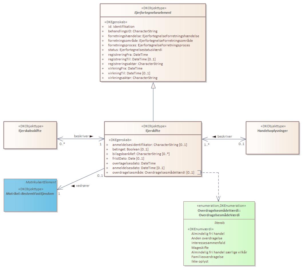
Domænemodel:
|
Ejerfortegnelsen
|
|
URI:
|
https://data.gov.dk/model/profile/ejf/ejerskifte
|
|
Foretrukken term:
|
Ejerskifte
|
|
Definition:
|
overdragelse af et eller flere Ejerskaber fra en ejerkreds til en anden
|
|
Kommentar:
|
den Ejerskabshændelse behandling som Ejerskiftet er registreret ved + den Bestemt fast ejendom som Ejerskabsskiftet omfatter
|
|
Juridisk kilde:
|
https://www.retsinformation.dk/eli/retsinfo/2019/9484
|
|
Historikmodel:
|
bitemporalitet
|
|
|
|
|
Ejerskifte er udstillet her:
|
Diagram(mer):
Objekttypediagram Ejerskifte:

|
|
Oversigt over karakteristika:
|
|
tilbage til toppen
|
Navn:
|
anmeldelsesidentifikator
|
|
URI:
|
https://data.gov.dk/model/profile/ejf/ejerskifteanmeldelsesidentifikator
|
|
Foretrukken term:
|
anmeldelsesidentifikator
|
|
Definition:
|
unik identifikation af en tinglysningsanmeldelse
|
|
Juridisk kilde:
|
https://www.retsinformation.dk/eli/retsinfo/2019/9484
|
|
Multiplicitet:
|
0..1
|
|
Type:
|
CharacterString
|
|
|
tilbage til toppen
|
Navn:
|
betinget
|
|
URI:
|
https://data.gov.dk/model/profile/ejf/ejerskiftebetinget
|
|
Foretrukken term:
|
betinget
|
|
Definition:
|
angivelse af, om Ejerskiftet er betinget
|
|
Juridisk kilde:
|
https://www.retsinformation.dk/eli/retsinfo/2019/9484
|
|
Multiplicitet:
|
0..1
|
|
Type:
|
Boolean
|
|
Max antal tegn:
|
5
|
|
|
tilbage til toppen
|
Navn:
|
bilagsbankRef
|
|
URI:
|
https://data.gov.dk/model/profile/ejf/ejerskiftebilagsbankRef
|
|
Foretrukken term:
|
bilagsbank ref
|
|
Definition:
|
reference til bilag i Bilagsbanken hos Tinglysningsretten
|
|
Juridisk kilde:
|
https://www.retsinformation.dk/eli/retsinfo/2019/9484
|
|
Multiplicitet:
|
0..*
|
|
Type:
|
CharacterString
|
|
|
tilbage til toppen
|
Navn:
|
fristDato
|
|
URI:
|
https://data.gov.dk/model/profile/ejf/ejerskiftefristdato
|
|
Foretrukken term:
|
frist dato
|
|
Definition:
|
dato for frist oplyst i tinglysningsmeddelelser, som er afsendt som følge af en tinglysning med frist
|
|
Juridisk kilde:
|
https://www.retsinformation.dk/eli/retsinfo/2019/9484
|
|
Multiplicitet:
|
0..1
|
|
Type:
|
Date
|
|
|
tilbage til toppen
|
Navn:
|
overtagelsesdato
|
|
URI:
|
https://data.gov.dk/model/profile/ejf/ejerskifteovertagelsesdato
|
|
Foretrukken term:
|
overtagelsesdato
|
|
Definition:
|
dato for købers overtagelse af den købte andel af ejendommen
|
|
Juridisk kilde:
|
https://www.retsinformation.dk/eli/retsinfo/2019/9484
|
|
Multiplicitet:
|
1
|
|
Type:
|
DateTime
|
|
|
tilbage til toppen
|
Navn:
|
anmeldelsesdato
|
|
URI:
|
https://data.gov.dk/model/profile/ejf/ejerskifteanmeldelsesdato
|
|
Foretrukken term:
|
anmeldelsesdato
|
|
Definition:
|
dato for anmeldelse til tinglysning
|
|
Juridisk kilde:
|
https://www.retsinformation.dk/eli/retsinfo/2019/9484
|
|
Multiplicitet:
|
0..1
|
|
Type:
|
DateTime
|
|
|
tilbage til toppen
|
Navn:
|
overdragelsesmåde
|
|
URI:
|
https://data.gov.dk/model/profile/ejf/ejerskifteoverdragelsesmaade
|
|
Foretrukken term:
|
overdragelsesmåde
|
|
Definition:
|
angiver på hvilken måde overdragelsen er foretaget
|
|
Juridisk kilde:
|
https://www.retsinformation.dk/eli/retsinfo/2019/9484
|
|
Multiplicitet:
|
0..1
|
|
Type:
|
OverdragelsesmådeVærdi (enumeration)
|
|
Værdier:
|
Se listede værdier
| Værdinavn |
Foretrukken term |
Definition |
Kommentar |
Anvendelsesnote |
Juridisk kilde |
Kilde |
|
Almindelig fri handel
|
Almindelig fri handel
|
almindelig fri handel er salg mellem parter, der ikke er i familie med hinanden, og hvor der ikke er tale om en delvis gave
|
|
|
https://www.retsinformation.dk/eli/retsinfo/2019/9484
|
|
|
Anden overdragelse
|
Anden overdragelse
|
anden overdragelse er salg, der ikke er almindelig fri handel eller familieoverdragelse. Herunder salg på auktion
|
|
|
https://www.retsinformation.dk/eli/retsinfo/2019/9484
|
|
|
Interessesammenfald
|
Interessesammenfald
|
det erklæres, at salg er med interessesammenfald mellem sælger og køber
|
|
|
https://www.retsinformation.dk/eli/retsinfo/2019/9484
|
|
|
Mageskifte
|
Mageskifte
|
det erklæres, at handlen er et mageskifte eller en del af et sådant
|
|
|
https://www.retsinformation.dk/eli/retsinfo/2019/9484
|
|
|
Almindelig fri handel særlige vilkår
|
Almindelig fri handel særlige vilkår
|
det erklæres, at handlen vedrører et enfamiliehus eller en ejerlejlighed til almindelig beboelse, og at denne er handlet på særlige vilkår
|
|
|
https://www.retsinformation.dk/eli/retsinfo/2019/9484
|
|
|
Familieoverdragelse
|
Familieoverdragelse
|
familieoverdragelse er salg mellem ægtefæller eller mellem personer, der er beslægtede eller besvogrede, også selv om salget ikke indeholder en gave
|
|
|
https://www.retsinformation.dk/eli/retsinfo/2019/9484
|
|
|
Ikke oplyst
|
Ikke oplyst
|
ikke oplyst overdragelsesmåde
|
|
|
https://www.retsinformation.dk/eli/retsinfo/2019/9484
|
|
|
|
|
tilbage til toppen
|
|
tilbage til toppen
|
|
tilbage til toppen
|