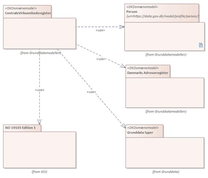
Domænemodel: Centrale Virksomhedsregister
|
Modelnavn: |
Centrale Virksomhedsregister |
|
Beskrivelse: |
CVR er statens register for virksomhedsoplysninger og indeholder oplysninger om alle registrerede virksomheder i Danmark. |
|
Modelsprog: |
da |
|
Modelomfang: |
application model |
|
Model identifikation: |
https://data.gov.dk/model/profile/CentraleVirksomhedsregister |
|
Namespacepræfiks: |
cvr |
|
Modelansvarlig: |
Erhvervsstyrelsen |
|
Emne: |
|
|
Seneste opdateringsdato: |
19-03-2020 |
|
Versionsnummer: |
2.2.0 |
|
Ændringshistorik: |
Versionen er primært en migration fra Grunddatamodel 1 til 2 |
|
Godkendelsesstatus: |
approved |
|
Godkendt af: |
Grunddata Arkitekturforum |
|
Modelstatus: |
stable |
|
Juridisk kilde: |
Læs mere dokumentation:
|
Registret på Datafordeleren: |
https://confluence.sdfi.dk/pages/viewpage.action?pageId=10616977 |
GraphQL skema på Datafordeleren:
|
Download GraphQL skema: |
Objekt- og datatyper:
| Navn | Definition | Kommentar |
|---|---|---|
| AndenDeltager | andre deltagere er eksempelvis virksomheder uden CVR-nummer og personer uden CPR-nummer, som har en tilknytning til en CVREnhed | - |
| CVRAdresse | enten 1 (DAR) adresse eller 1 dansk adresse som den er registreret i CVR på N3-form. N3-form inkludere validering på; Kommunekode,vejkode og husnummer. CVRAdresse kan også være 1 udenlandsk adresse som adressefritekst plus landekode | - |
| CVREnhed | CVREnhed er en enhed i CVR. Denne kan være: Virksomhed,Produktionsenhed,Person eller AndreDeltagere | - |
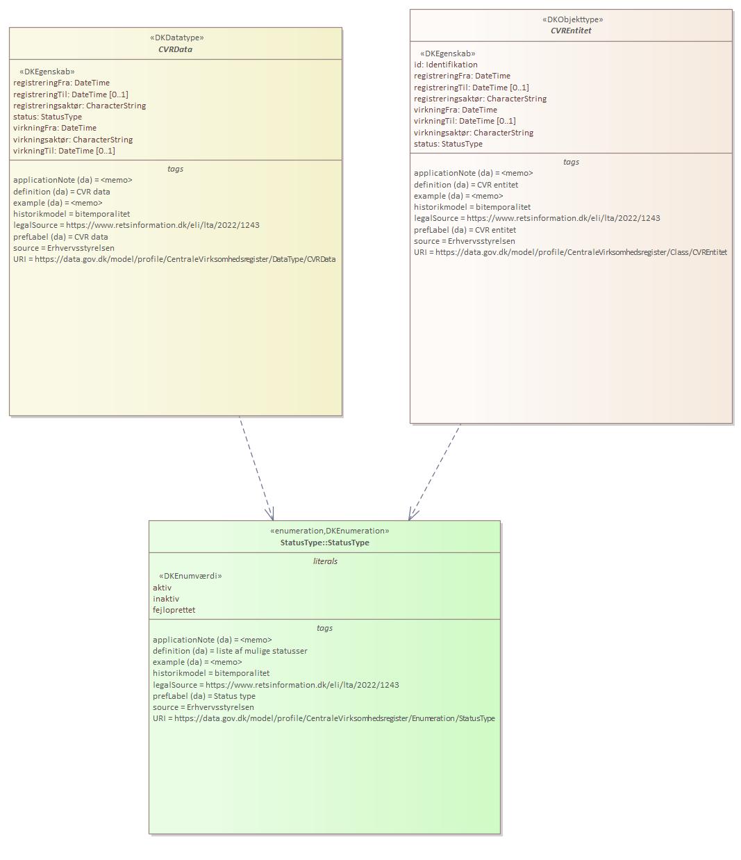
| CVREntitet | CVR entitet | - |
| CVRPerson | en person tildelt CPR-nummer og registreret i CVR med en tilknytning til en virksomhed | - |
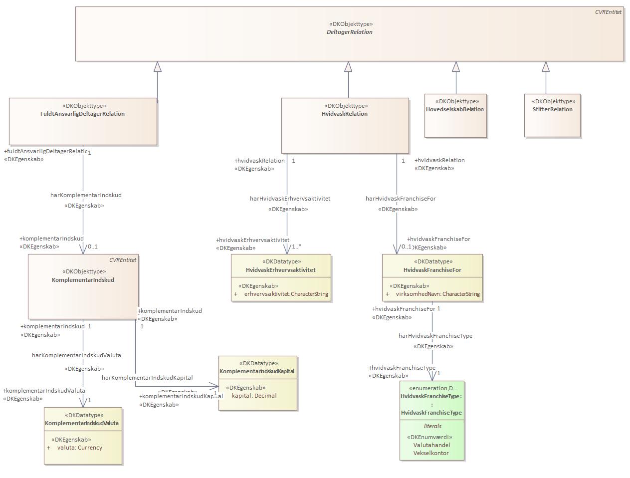
| DeltagerRelation | relation til deltager i virksomheden | - |
| Ejerforhold | virksomhedens ejerforhold | - |
| Finansiel | finansielle forhold | - |
| FuldtAnsvarligDeltagerRelation | relation til CVR-person,Virksomhed eller AndenDeltager som er Fuldt Ansvarlig Deltager i Virksomheden | - |
| HovedselskabRelation | relation til deltager registreret som hovedselskab for virksomheden | - |
| HvidvaskRelation | relation til deltager ansvarlig for hvidvask-aktiviteter i virksomheden | - |
| Kapitalforhold | kapitalforhold | - |
| KomplementarIndskud | komplementar indskud | - |
| Ledelse | ledelsesforhold | - |
| LedelseRelation | relation til deltager i virksomhedens ledelse | - |
| LegalEjerRelation | relation til deltager registreret som legal ejer for virksomheden | - |
| Produktionsenhed | et sted hvor en virksomhed har sin udøvende aktivitet | - |
| ProduktionsenhedRelation | produktionsenhed relaterer sig til en virksomhed,men ikke nødvendigvis den samme virksomhed over tid | - |
| ReelEjerRelation | relation til deltager registreret som reel ejer for virksomheden | - |
| Regnskab | regnskabsforhold | - |
| Revision | revisionsforhold | - |
| RevisorRelation | relation til CVREnhed registreret som revisor for virksomheden | - |
| SocialØkonomiskVirksomhed | true = SØV | - |
| Stadfæstelse | stadfæstelse | - |
| StifterRelation | relation til deltager registreret som stifter for virksomheden | - |
| Virksomhed | en virksomhed er en juridisk enhed jf. CVR-loven | - |
| AnsvarligDataleverandør | den leverandør der er ansvarlig for dataleverancen til CVR | - |
| BegunstigetGruppe | hvis det ikke er muligt at identificere/registrere begunstigede personer (eks. de er ikke født endnu eller har ikke ansøgt om midler endnu etc.),skal der istedet angives en begunstiget gruppe | - |
| BegunstigetRetskrav | beskrivelse af begunstiget persons eller gruppes retskrav | - |
| Beskæftigelse | modtagede beskæftigelsesoplysninger fra Danmarks Statistik | - |
| BetydeligIndflydelseViaRolle | personen er reel ejer pga. rolle(r) | - |
| Branche | en virksomhed skal have registreret indenfor hvilken branche den har sin hovedaktivitet | - |
| Børsnoteret | true = virksomheden er børsnoteret. Der er ingen angivelse af hvilken børs (navnet), det vedrører | - |
| CVRData | CVR data | - |
| CVREnhedMedStamdata | CVREnhed med stamdata i CVR | - |
| EjerregistreringUnder5Procent | true = kapitalselskabet har foretaget en lovlig ejerregistrering, men har kun ejere med kapitalandele under 5% | - |
| - | ||
| FinansielDeltype | type af finansiel virksomhed | - |
| FinansieltFormål | true = Virksomheden har finansielt formål | - |
| FondsmyndighedTilladelse | erhvervsdrivende fonde skal have dato for fondsmyndighedes tilladelse | - |
| Formål | virksomhedens formålstekst fra virksomhedens vedtægt, evt. nedredigeret ifm. sagsbehandling | - |
| Funktion | klartekst for funktion i ledelse | - |
| FørsteRegnskabsperiodeSlut | slutdato for virksomhedens første regnskabsperiode | - |
| FørsteRegnskabsperiodeStart | startdato for virksomhedens første regnskabsperiode | - |
| Hjemmeside | CVREnheds hjemmeside | - |
| HvidvaskErhvervsaktivitet | erhvervsaktivitet | - |
| HvidvaskFranchiseFor | navnet på virksomheden som har solgt franchiset | - |
| HvidvaskOgTerrorfinansiering | markering af om virksomheden er omfattet af loven for hvidvask og terrorfinansiering | - |
| IEFTilsyn | attribut anvendes for SØV virksomheder,som er fonde,som ikke er omfattet af lov om erhvervsdrivende fonde eller lov om fonde og visse foreninger | - |
| IEFTilsynTekst | fritekst,som kan anvendes for SØV virksomheder,som er fonde,som ikke er omfattet af lov om erhvervsdrivende fonde eller lov om fonde og visse foreninger,som er under tilsyn | - |
| KanIkkeIdentificereReelleEjere | markering hvis det ikke er muligt for virksomheden at identificere reelle ejere | - |
| Kapital | virksomhedens registrerede kapital | - |
| KapitalDelvist | true = virksomhedens registrerede kapital er delvist indbetalt | - |
| Kapitalklasser | tilstedeværelsen af ’opdelt = true’ udtrykker at virksomheden har vedtægter der opdeler virksomhedens kapital i forskellige klasser | - |
| KomplementarIndskudKapital | komplementar indskud kapital | - |
| KomplementarIndskudValuta | komplementar indskud valuta | - |
| Koncession | tilstedeværelsen af dette objekt udtrykker registreringen af en koncession | - |
| Kreditoplysning | kreditoplysninger er angivet af Statstidende eller ansvarlig myndighed | - |
| LedelseNiveau | markering af ledelsesniveau, dvs. hvem har det endelige beslutningsansvar | - |
| LedelseUdnævntAf | ledelse udnævnt af | - |
| LedelseValgform | ledelsesvalgform | - |
| LedelseValgtAf | klartekst der kombineres med valgform | - |
| LegalEjerAndelKapitalklasse | tilstedeværelsen af denne udtrykker at der for ejerandelen er registreret hvilken kapitalklasse ejerandelen hører under. Navne på kapitalklasser er vedtægtsbestemt | - |
| LegalEjerAndelMeddelelseDato | dato for meddelelse til kapitalselskabet,at der er sket en ændring af ejerforhold | - |
| LegalEjerAndelProcent | decimaltal for legal ejer ejerandel i procent (grænseværdi) pba. interval | - |
| LegalEjerAndelProcentSomPant | decimaltal for ejerandel, som er erhvervede som Pant, i pct | - |
| LegalEjerAndelSomPantStemmeretProcent | decimaltal for stemmeandel af beholdningen erhvervet som pant i pct. | - |
| LegalEjerAndelStemmeretProcent | decimaltal for legal ejer stemmeandel i procent (grænseværdi) pba. interval | - |
| MyndighedAnden | anden myndighed end Erhvervsstyrelsen,som har tilsyn eller skal godkende ændringer før registrering | - |
| Navn | navn | - |
| OmlægningsperiodeSlut | slutdato i omlægningsperioder for virksomhedens regnskabsår | - |
| OmlægningsperiodeStart | startdato i omlægningsperioder for virksomhedens regnskabsår | - |
| OvertagetAfFinansielStabilitet | true = Markering af Finansiel Stabilitet har overtaget kontrol med virksomheden | - |
| PersonNavn | persons navn | - |
| ReelEjerAndelKapitalklasse | tilstedeværelsen af denne udtrykker at der for ejerandelen er registreret hvilken kapitalklasse ejerandelen hører under. Navne på kapitalklasser er vedtægtsbestemt | - |
| ReelEjerAndelProcent | den direkte ejerandel af kapitalen indtastet i procent. Procentandel med to decimaler,repræsenteret iht. konvention fra registreret grænseværdi | - |
| ReelEjerAndelStemmeretProcent | den direkte stemmeandel indtastet i procent. Procentandel med to decimaler,repræsenteret iht. konvention fra registreret grænseværdi | - |
| RegnskabsårFritekst | fritekst for regnskabsperiodens forløb | - |
| RegnskabsårSlut | regnskabsår slutning | - |
| RegnskabsårStart | regnskabsår start | - |
| Reklamebeskyttet | en markering af hvorvidt en CVREnhed er beskyttet mod uopfordret salgshenvendelser. Jf. CVR-lovens §19 | - |
| RevisionFravalgt | true = Virksomheden har fravalgt revision | - |
| RevisorValgform | type af valgform for revisor | - |
| StadfæstelseDato | dato for ekstern myndigheds stadfæstelse af virksomhedens vedtægt | - |
| StadfæstetAf | navn for ekstern myndighed,der har stadfæstet virksomhedens vedtægt | - |
| Statslig | true = virksomheden er statslig/følger statslige regler | - |
| StiftetFør1900 | angivelse af om virksomheden blev stiftet før 1900 | - |
| Suppleant | suppleant | - |
| SærligeEjerforhold | angivelse af særlige ejerforhold for reel ejer | - |
| SærligeEjerforholdBeskrivelse | hvis der er angivet "Andre vedtægtsbestemte rettigheder" under SÆRLIGE_EJERFORHOLD, kan dette uddybes her | - |
| Tegningsregel | virksomhedens tegningsregel | - |
| Telefax | CVREnheds telefonfax | - |
| Telefon | CVREnheds telefonnummer | - |
| TilsynKategori | markering af tilsynskategori | - |
| Virksomhedform | virksomhedsform er en måde at organisere sig på,når man vil drive virksomhed. De forskellige virksomhedsformer har forskellige regler, for eksempel om kapitalkrav, omsættelighed og hæftelse | - |
| Virksomhedstatus | virksomhedens status | - |






