JavaScript er deaktiveret i din browser.

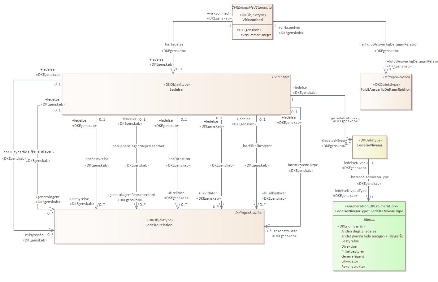
Objekttype: Ledelse

Domænemodel:

Centrale Virksomhedsregister

URI:

https://data.gov.dk/model/profile/CentraleVirksomhedsregister/virksomhed/Class/Ledelse

Foretrukken term:

Ledelse

Definition:

ledelsesforhold

Anvendelsesnote:

Samling af fagområde-data under fagdomæne af hensyn til anvender, ie. "samle-objekt" hvor historik og ID er afledt pba. fagdomæne datagrundlag.

Juridisk kilde:

https://www.retsinformation.dk/eli/lta/2022/1243

Kilde:

Erhvervsstyrelsen

Historikmodel:

bitemporalitet

Subtype af:

CVREntitet

Diagram(mer):

Objekttypediagram Ledelse:

Objekttypediagram Ledelse

Oversigt over karakteristika:


Associationsrolle:

tilbage til toppen

Navn:

rekonstruktør

URI:

https://data.gov.dk/model/profile/CentraleVirksomhedsregister/harRekonstruktørrekonstruktør

Foretrukken term:

Rekonstruktør

Definition:

rekonstruktør tilknytning

Juridisk kilde:

https://www.retsinformation.dk/eli/lta/2022/1476

Kilde:

Erhvervsstyrelsen

Multiplicitet:

0..*

Type:

LedelseRelation (feature type)

Associationsrolle:

tilbage til toppen

Navn:

direktion

URI:

https://data.gov.dk/model/profile/CentraleVirksomhedsregister/harDirektiondirektion

Foretrukken term:

Direktion

Definition:

direktion tilknytning

Juridisk kilde:

https://www.retsinformation.dk/eli/lta/2022/1466

Kilde:

Erhvervsstyrelsen

Multiplicitet:

0..*

Type:

LedelseRelation (feature type)

Associationsrolle:

tilbage til toppen

Navn:

likvidator

URI:

https://data.gov.dk/model/profile/CentraleVirksomhedsregister/harLikvidatorlikvidator

Foretrukken term:

Likvidator

Definition:

likvidator tilknytning

Juridisk kilde:

https://www.retsinformation.dk/eli/lta/2022/1456

Kilde:

Erhvervsstyrelsen

Multiplicitet:

0..*

Type:

LedelseRelation (feature type)

Associationsrolle:

tilbage til toppen

Navn:

tilsynsråd

URI:

https://data.gov.dk/model/profile/CentraleVirksomhedsregister/harTilsynsrådtilsynsråd

Foretrukken term:

Tilsynsråd

Definition:

tilsynsråd tilknytning

Juridisk kilde:

https://www.retsinformation.dk/eli/lta/2022/1380

Kilde:

Erhvervsstyrelsen

Multiplicitet:

0..*

Type:

LedelseRelation (feature type)

Associationsrolle:

tilbage til toppen

Navn:

bestyrelse

URI:

https://data.gov.dk/model/profile/CentraleVirksomhedsregister/harBestyrelsebestyrelse

Foretrukken term:

Bestyrelse

Definition:

bestyrelse tilknytning

Juridisk kilde:

https://www.retsinformation.dk/eli/lta/2022/1360

Kilde:

Erhvervsstyrelsen

Multiplicitet:

0..*

Type:

LedelseRelation (feature type)

Associationsrolle:

tilbage til toppen

Navn:

generalagent

URI:

https://data.gov.dk/model/profile/CentraleVirksomhedsregister/harGeneralagentgeneralagent

Foretrukken term:

Generalagent

Definition:

generalagent tilknytning

Juridisk kilde:

https://www.retsinformation.dk/eli/lta/2022/1320

Kilde:

Erhvervsstyrelsen

Multiplicitet:

0..*

Type:

LedelseRelation (feature type)

Associationsrolle:

tilbage til toppen

Navn:

filialbestyrer

URI:

https://data.gov.dk/model/profile/CentraleVirksomhedsregister/harFilialbestyrerfilialbestyrer

Foretrukken term:

Filialbestyrer

Definition:

filialbestyrer tilknytning

Juridisk kilde:

https://www.retsinformation.dk/eli/lta/2022/1270

Kilde:

Erhvervsstyrelsen

Multiplicitet:

0..*

Type:

LedelseRelation (feature type)

Associationsrolle:

tilbage til toppen

Navn:

generalagentRepræsentant

URI:

https://data.gov.dk/model/profile/CentraleVirksomhedsregister/harGeneralagentRepræsentant generalagentRepræsentant

Foretrukken term:

Generalagent repræsentant

Definition:

generalagentrepræsentant

Juridisk kilde:

https://www.retsinformation.dk/eli/lta/2022/1250

Kilde:

Erhvervsstyrelsen

Multiplicitet:

0..*

Type:

LedelseRelation (feature type)

Associationsrolle:

tilbage til toppen

Navn:

ledelseNiveau

URI:

https://data.gov.dk/model/profile/CentraleVirksomhedsregister/harLedelseNiveauledelseNiveau

Foretrukken term:

Ledelse niveau

Definition:

ledelsesniveau

Juridisk kilde:

https://www.retsinformation.dk/eli/lta/2022/1362

Kilde:

Erhvervsstyrelsen

Multiplicitet:

0..*

Type:

LedelseNiveau (feature type)