|
Domænemodel:
|
Centrale Virksomhedsregister
|
|
URI:
|
https://data.gov.dk/model/profile/CentraleVirksomhedsregister/virksomhed/Class/Ejerforhold
|
|
Foretrukken term:
|
Ejerforhold
|
|
Definition:
|
virksomhedens ejerforhold
|
|
Anvendelsesnote:
|
Samling af fagområde-data under fagdomæne af hensyn til anvender, ie. "samle-objekt" hvor historik og ID er afledt pba. fagdomæne datagrundlag.
|
|
Juridisk kilde:
|
https://www.retsinformation.dk/eli/lta/2022/1243
|
|
Kilde:
|
Erhvervsstyrelsen
|
|
Historikmodel:
|
bitemporalitet
|
|
|
|
|
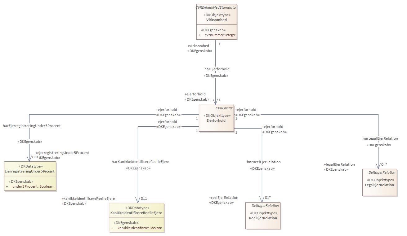
Diagram(mer):
Objekttypediagram Ejerforhold:

|
|
Oversigt over karakteristika:
|
|
tilbage til toppen
|
Navn:
|
legalEjerRelation
|
|
URI:
|
https://data.gov.dk/model/profile/CentraleVirksomhedsregister/harLegalEjerRelationlegalEjerRelation
|
|
Foretrukken term:
|
Legal ejer relation
|
|
Definition:
|
legal ejer tilknytning
|
|
Juridisk kilde:
|
https://www.retsinformation.dk/eli/lta/2022/1460
|
|
Kilde:
|
Erhvervsstyrelsen
|
|
Multiplicitet:
|
0..*
|
|
Type:
|
LegalEjerRelation (feature type)
|
|
|
tilbage til toppen
|
Navn:
|
reelEjerRelation
|
|
URI:
|
https://data.gov.dk/model/profile/CentraleVirksomhedsregister/harReelEjerRelationreelEjerRelation
|
|
Foretrukken term:
|
Reel ejer relation
|
|
Definition:
|
reel ejer tilknytning
|
|
Juridisk kilde:
|
https://www.retsinformation.dk/eli/lta/2022/1280
|
|
Kilde:
|
Erhvervsstyrelsen
|
|
Multiplicitet:
|
0..*
|
|
Type:
|
ReelEjerRelation (feature type)
|
|
|
tilbage til toppen
|
Navn:
|
kanIkkeIdentificereReelleEjere
|
|
URI:
|
https://data.gov.dk/model/profile/CentraleVirksomhedsregister/harKanIkkeIdentificereReelleEjerekanIkkeIdentificereReelleEjere
|
|
Foretrukken term:
|
Kan ikke identificere reelle ejere
|
|
Definition:
|
kan ikke identificere reelle ejere
|
|
Juridisk kilde:
|
https://www.retsinformation.dk/eli/lta/2022/1424
|
|
Kilde:
|
Erhvervsstyrelsen
|
|
Multiplicitet:
|
0..1
|
|
Type:
|
KanIkkeIdentificereReelleEjere (feature type)
|
|
|
tilbage til toppen
|
Navn:
|
ejerregistreringUnder5Procent
|
|
URI:
|
https://data.gov.dk/model/profile/CentraleVirksomhedsregister/harEjerregistreringUnder5ProcentejerregistreringUnder5Procent
|
|
Foretrukken term:
|
Ejerregistrering under 5 procent
|
|
Definition:
|
ejerregistrering under 5%
|
|
Juridisk kilde:
|
https://www.retsinformation.dk/eli/lta/2022/1418
|
|
Kilde:
|
Erhvervsstyrelsen
|
|
Multiplicitet:
|
0..1
|
|
Type:
|
EjerregistreringUnder5Procent (feature type)
|
|