Domænemodel: Matrikel
|
Modelnavn: |
Matrikel |
|
Beskrivelse: |
Matriklen (MAT) er det juridiske grundlag for ejendomsregistreringen i Danmark. Fælles grunddata om ejendomme er afgørende for en effektiv forvaltning af ejendomme. |
|
Modelsprog: |
da |
|
Modelomfang: |
application model |
|
Model identifikation: |
https://data.gov.dk/model/profile/mu/ |
|
Namespacepræfiks: |
mu |
|
Modelansvarlig: |
Geodatastyrelsen |
|
Emne: |
|
|
Seneste opdateringsdato: |
2024-05-23 |
|
Versionsnummer: |
2.0.1 |
|
Ændringshistorik: |
Informationer om koordinatsystem tilføjet attributter indeholdende geometri, j.v.f. grunddatamodelregler v. 2.1.0. |
|
Godkendelsesstatus: |
approved |
|
Godkendt af: |
Grunddata Arkitekturforum |
|
Modelstatus: |
stable |
|
Juridisk kilde: |
Læs mere dokumentation:
|
Registret på Datafordeleren: |
https://confluence.sdfi.dk/pages/viewpage.action?pageId=101056557 |
GraphQL skema på Datafordeleren:
|
Download GraphQL skema: |
Objekt- og datatyper:
| Navn | Definition | Kommentar |
|---|---|---|
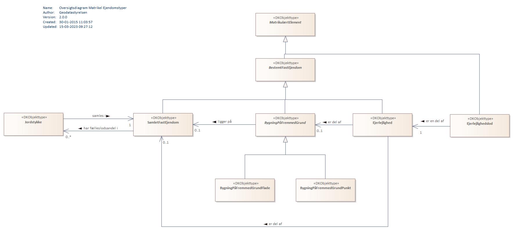
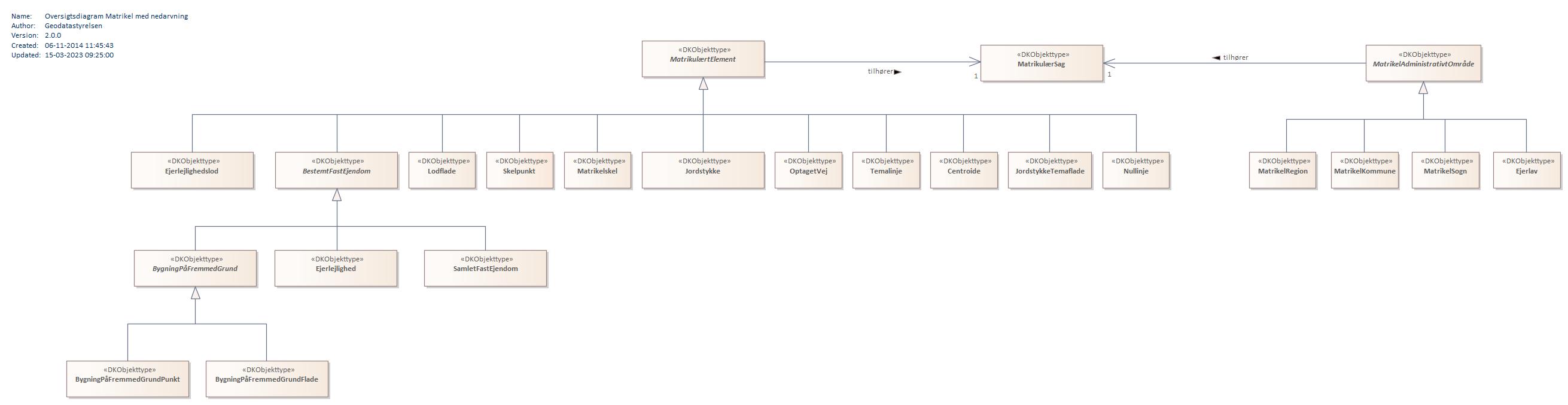
| BestemtFastEjendom | registrering af fast ejendom | begrebet "bestemt fast ejendom" stammer oprindeligt fra Tinglysningsloven, men det bemærkes, at i Matriklen registreres også ejendomme, hvor der ikke er eller vil blive tinglyst rettigheder på. Bestemt fast ejendom underopdeles i ejendomstyperne: Samlet fast ejendom, Bygning på fremmed grund (BPFG), Ejerlejlighed - herunder ejerlejlighed i BPFG. |
| BygningPåFremmedGrund | en bygning eller et teknisk anlæg, som er opført på, over eller under enten en samlet fast Ejendom med anden ejer end bygningen/anlægget eller et ikke-registreret areal, hvor arealet har anden ejer end bygningen | en Bygning på fremmed grund kan være geometrisk repræsenteret ved enten flade eller punkt. For at kunne tinglyse rettigheder i en BPFG er det et krav, at ejendommen er 'stedfæstet', dvs. geografisk repræsenteret ved flade. En BPFG kan dog godt være stedfæstet, selvom der ikke er flade registreret i Matriklen, hvis dokumentationen for stedfæstelsen findes i Tingbogen. Se i øvrigt enumeration for BygningPåFremmedGrundOprindelse |
| BygningPåFremmedGrundFlade | bygningPåFremmedGrund, som kan være geometrisk registreret med fladegeometri | - |
| BygningPåFremmedGrundPunkt | bygningPåFremmedGrund geometrisk registreret med punktgeometri | - |
| Centroide | repræsentativ punktgeometri for jordstykket, som er placeret inden i jordstykkets lodflade | punktet anvendes i Matriklen til dannelse af lodflader. Derudover anvendes centroiden som identifikation af jordstykket, hvis man som anvender ikke har lodfladen til rådighed, hvilket typisk er tilfældet ved CAD arbejde |
| Ejerlav | underinddeling af sogne i matrikulære distrikter | - |
| Ejerlejlighed | lejlighed i en beboelsesejendom hvor hver enkelt lejlighed ejes særskilt og betragtes som selvstændig fast ejendom, mens de fælles dele og faciliteter ejes i fællesskab af en ejerforening | hver Ejerlejlighed har en selvstændig identitet, således at der kan tinglyses rettigheder på hver enkelt Ejerlejlighed. En Ejerlejlighed er del af en hovedejendom, som enten er en Samlet fast ejendom eller en Bygning på fremmed grund. Ejeren af en Ejerlejlighed ejer selve lejligheden, mens hovedejendommen med jordstykke, trapper m.v. normalt ejes af alle ejerlejlighedsejere i fælles sameje, efter ejerlejlighedernes fordelingstal |
| Ejerlejlighedslod | en ejerlejlighed kan bestå af flere arealer, som er fysisk adskilt fra hinanden. Disse arealer kaldes ejerlejlighedslodder | information vedr. ejerlejlighedslodder registreres i dag ikke i Tingbogen. Dvs. ved idriftsættelsestidspunktet af Matriklens Udvidelse vil der ikke findes ejerlejlighedslodder på eksisterende ejerlejligheder. Nye ejerlejligheder, der kommer ind efter idriftsættelse, vil bestå af én eller flere ejerlejlighedslodder. Formålet med at registrere ejerlejlighedslodder er primært at give mulighed for at landinspektører kan genbruge data i sager, hvor der sker forandring af ejerlejligheder |
| Jordstykke | areal på jordoverfladen som er afgrænset af matrikelskel | jordstykker kan selvstændigt eller i forening danne en Samlet fast ejendom. Et jordstykke kan enten være: et matrikuleret areal eller et umatrikuleret areal i form af udskilt, offentlig vej optaget i matriklen med matrikelnummer 7000 plus vejlitra. |
| JordstykkeTemaflade | en flade, der er dannet ved aggregering af temalinjer | - |
| Lodflade | repræsentativ fladegeometri for jordstykket, som dannes ud fra de omkringliggende matrikelskel | bemærk at Lodflade er et MatrikulærtElement i sig selv. Dvs. Lodflade og Jordstykke kan ændres uafhængigt af hinanden |
| MatrikelAdministrativtOmråde | abstrakt objekt der indeholder de fælles egenskaber for de administrative objekttyper der geometrisk baseres på matrikelskel | - |
| MatrikelKommune | geometrisk inddeling af kommune pba. registreringer i matrikelregisteret | - |
| MatrikelRegion | geometrisk inddeling af region pba. registreringer i Matriklen | - |
| MatrikelSogn | geometrisk inddeling af sogn pba. registreringer i matrikelregisteret | - |
| Matrikelskel | en linje eller en polylinje (cirkelbue), der – sammen med mindst ét andet matrikelskel - afgrænser et jordstykke | et matrikelskel er typisk en linje, men hvis skellet følger en cirkelbue, vil cirkelbuen blive repræsenteret ved en polylinje |
| MatrikulærSag | helheden af de faktorer og omstændigheder der knytter sig til en matrikulær sag | - |
| MatrikulærtElement | abstrakt objekt der indeholder de fælles egenskaber for de matrikulære objekttyper | matrikulært element beskriver fælles egenskaber for følgende forretningsobjekttyper: Bestemt fast ejendom Ejerlejlighedslod Jordstykke Lodflade Centroide Matrikelskel Skelpunkt Temalinje Anden grænse |
| Nullinje | nullinjen i Nissum Fjord angiver grænsen for henholdsvis statens og strandejernes ejendomsret | grænsen er fastlagt af den i henhold til § 4 i lov nr. 143 af 17. juni 1929 nedsatte kommission |
| OptagetVej | registrering af vej og sti, som tjener som adgang til anden ejendom, og som ikke er udskilt med eget vejlitra eller matrikelnummer | - |
| SamletFastEjendom | en vedvarende forening af et eller flere jordstykker som tilsammen udgør én ejendom | begrebet er knyttet til arealer på jordoverfladen og er fysisk bestemt ved det eller de jordstykker, der indgår i den samlede faste ejendom (se definition af Jordstykke). Parcelhusgrunde vil normalt kun bestå af ét Jordstykke, hvorimod landbrugsejendomme ofte består af flere Jordstykker |
| Skelpunkt | et punkt, der angiver et matrikelskels start eller slut | - |
| Temalinje | linje til registrering af afgrænsning for strandbeskyttelse, klitfredning, fredskov | en temalinje kan skære flere jordstykker |
| Fredskov | registrering af fredskovspligt | - |
| Jordrente | registrering af om jordstykket har jordrentenotering | - |
| Klitfredning | registrering af klitfredning | - |
| Majoratsskov | registrering af om fredskov som er registreret på jordstykket er noteret som majoratsskov | - |
| SagsoperationType | type med kode og betegnelse for en sagsoperation | - |
| Stormfald | registrering af udbetalt tilskud til oprydning eller gentilplantning af private fredskove, der er væltet som følge af storme. | - |
| Strandbeskyttelse | registrering af strandbeskyttelse | - |



