JavaScript er deaktiveret i din browser.

Objekttype: Bassin

Domænemodel:

Teknik

URI:

https://data.gov.dk/model/profile/gdk/Bassin

Foretrukken term:

Bassin

Definition:

åben beholder nedgravet i eller over jorden til opbevaring af væske

Juridisk kilde:

http://www.retsinformation.dk/eli/lta/2017/380

Kilde:

http://www.geodanmark.nu/Spec6/HTML5/DK/601/StartHer.htm

Historikmodel:

bitemporalitet

Subtype af:

GeoDanmarkObjekt

Bassin er udstillet her:

Webservice:

GeoDanmark Vektor med Historik WFS

GeoDanmark Vektor WFS

GeoDanmark Vektor WMS

Filudtræk:

GeoDanmark Vektor Brugerdefineret Filudtræk

GeoDanmark Vektor Historik Kommuner Prædefineret GML

GeoDanmark Vektor Historik Prædefineret GML

GeoDanmark Vektor Historik Regioner Prædefineret GML

GeoDanmark Vektor Prædefineret GML

GeoDanmark Vektor Prædefineret SHAPE

GeoDanmark Vektor Prædefineret TAB

Hændelser:

GeoDanmark Vektor Hændelser

Diagram(mer):

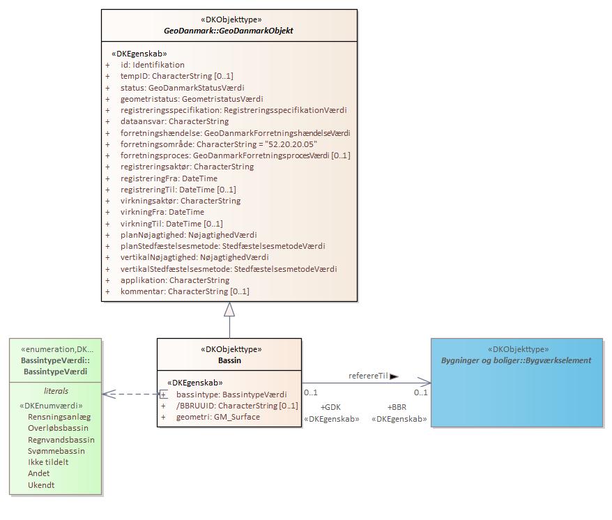
Objekttypediagram Bassin:

Objekttypediagram Bassin

Oversigt over karakteristika:


Attributter og associationsroller
Navn Type Multiplicitet
bassintype BassintypeVærdi 1
BBRUUID CharacterString 0..1
geometri GM_Surface 1
BBR Bygværkselement 0..1

Attribut:

tilbage til toppen

Navn:

bassintype

URI:

https://data.gov.dk/model/profile/gdk/bassintype

Foretrukken term:

bassintype

Definition:

type af bassin

Juridisk kilde:

http://www.retsinformation.dk/eli/lta/2017/380

Kilde:

http://www.geodanmark.nu/Spec6/HTML5/DK/601/StartHer.htm

Multiplicitet:

1

Type:

BassintypeVærdi (enumeration)

Max antal tegn:

16

Værdier:

Se listede værdier

Attribut:

tilbage til toppen

Navn:

BBRUUID

URI:

https://data.gov.dk/model/profile/gdk/BBRUUID

Foretrukken term:

BBR UUID

Definition:

attribut afledt af relationen imellem GeoDanmark element og Bygværkselement i Bygninger og boliger

Kommentar:

den afledte attribut er medtaget for at angive hvorledes relationen i den logiske model skal omsættes til en attribut i det fysiske skema

Juridisk kilde:

http://www.retsinformation.dk/eli/lta/2017/380

Kilde:

http://www.geodanmark.nu/Spec6/HTML5/DK/601/StartHer.htm

Multiplicitet:

0..1

Type:

CharacterString

Attribut:

tilbage til toppen

Navn:

geometri

URI:

https://data.gov.dk/model/profile/gdk/geometri

Foretrukken term:

geometri

Definition:

objektets geografiske placering

Juridisk kilde:

http://www.retsinformation.dk/eli/lta/2017/380

Kilde:

http://www.geodanmark.nu/Spec6/HTML5/DK/601/StartHer.htm

Multiplicitet:

1

Type:

GM_Surface

Koordinatreferencesystem:

EPSG:25832

Indeholder Z-koordinater:

True

Associationsrolle:

tilbage til toppen

Navn:

BBR

URI:

https://data.gov.dk/model/profile/gdk/bbr

Foretrukken term:

Bygnings- og Boligregistret

Definition:

udpeger det objekt i bygninger og boliger der svarer til objektet i GeoDanmark

Juridisk kilde:

http://www.retsinformation.dk/eli/lta/2017/380

Kilde:

http://www.geodanmark.nu/Spec6/HTML5/DK/601/StartHer.htm

Multiplicitet:

0..1

Type:

Bygværkselement (feature type)