|
|
|
|
|
Bygning er udstillet her:
|
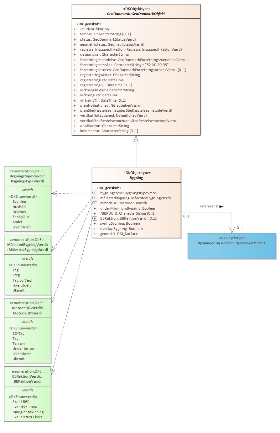
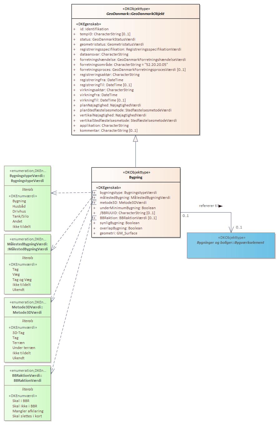
Diagram(mer):
Objekttypediagram Bygning:

|
|
Oversigt over karakteristika:
|
|
tilbage til toppen
|
Navn:
|
BBRUUID
|
|
URI:
|
https://data.gov.dk/model/profile/gdk/BBRUUID
|
|
Foretrukken term:
|
BBR UUID
|
|
Definition:
|
attribut afledt af relationen imellem GeoDanmark element og Bygværkselement i Bygninger og boliger
|
|
Kommentar:
|
den afledte attribut er medtaget for at angive hvorledes relationen i den logiske model skal omsættes til en attribut i det fysiske skema
|
|
Juridisk kilde:
|
http://www.retsinformation.dk/eli/lta/2017/380
|
|
Kilde:
|
http://www.geodanmark.nu/Spec6/HTML5/DK/601/StartHer.htm
|
|
Multiplicitet:
|
0..1
|
|
Type:
|
CharacterString
|
|
|
tilbage til toppen
|
Navn:
|
bygningstype
|
|
URI:
|
https://data.gov.dk/model/profile/gdk/bygningstype
|
|
Foretrukken term:
|
bygningstype
|
|
Definition:
|
angiver type af bygning med én af de anførte værdier
|
|
Juridisk kilde:
|
http://www.retsinformation.dk/eli/lta/2017/380
|
|
Kilde:
|
http://www.geodanmark.nu/Spec6/HTML5/DK/601/StartHer.htm
|
|
Multiplicitet:
|
1
|
|
Type:
|
BygningstypeVærdi (enumeration)
|
|
Max antal tegn:
|
14
|
|
Værdier:
|
Se listede værdier
| Værdinavn |
Foretrukken term |
Definition |
Kommentar |
Anvendelsesnote |
Juridisk kilde |
Kilde |
|
Bygning
|
Bygning
|
bygningen er en traditionel bygning
|
|
|
http://www.retsinformation.dk/eli/lta/2017/380
|
http://www.geodanmark.nu/Spec6/HTML5/DK/601/StartHer.htm
|
|
Husbåd
|
Husbåd
|
bygningen er en husbåd
|
|
|
http://www.retsinformation.dk/eli/lta/2017/380
|
http://www.geodanmark.nu/Spec6/HTML5/DK/601/StartHer.htm
|
|
Drivhus
|
Drivhus
|
bygningen er et drivhus
|
|
|
http://www.retsinformation.dk/eli/lta/2017/380
|
http://www.geodanmark.nu/Spec6/HTML5/DK/601/StartHer.htm
|
|
Tank/Silo
|
Tank/Silo
|
bygningen er en tank eller silo
|
|
|
http://www.retsinformation.dk/eli/lta/2017/380
|
http://www.geodanmark.nu/Spec6/HTML5/DK/601/StartHer.htm
|
|
Andet
|
Andet
|
når en fagkyndig person kender den rette værdi, men den fremgår ikke blandt de lovlige værdier for attributten
|
|
|
http://www.retsinformation.dk/eli/lta/2017/380
|
http://www.geodanmark.nu/Spec6/HTML5/DK/601/StartHer.htm
|
|
Ikke tildelt
|
Ikke tildelt
|
når der fagligt ikke er foretaget en vurdering af, hvilken værdi der er den rigtige
|
|
|
http://www.retsinformation.dk/eli/lta/2017/380
|
http://www.geodanmark.nu/Spec6/HTML5/DK/601/StartHer.htm
|
|
|
|
tilbage til toppen
|
Navn:
|
målestedBygning
|
|
URI:
|
https://data.gov.dk/model/profile/gdk/målestedBygning
|
|
Foretrukken term:
|
målested bygning
|
|
Definition:
|
angiver den metode, objektet er stedfæstet med
|
|
Juridisk kilde:
|
http://www.retsinformation.dk/eli/lta/2017/380
|
|
Kilde:
|
http://www.geodanmark.nu/Spec6/HTML5/DK/601/StartHer.htm
|
|
Multiplicitet:
|
1
|
|
Type:
|
MålestedBygningVærdi (enumeration)
|
|
Max antal tegn:
|
12
|
|
Værdier:
|
Se listede værdier
| Værdinavn |
Foretrukken term |
Definition |
Kommentar |
Anvendelsesnote |
Juridisk kilde |
Kilde |
|
Tag
|
Tag
|
udbredelsen er målt ved tagkant
|
|
|
http://www.retsinformation.dk/eli/lta/2017/380
|
http://www.geodanmark.nu/Spec6/HTML5/DK/601/StartHer.htm
|
|
Væg
|
Væg
|
udbredelsen er målt ved væg
|
|
|
http://www.retsinformation.dk/eli/lta/2017/380
|
http://www.geodanmark.nu/Spec6/HTML5/DK/601/StartHer.htm
|
|
Tag og Væg
|
Tag og Væg
|
udbredelsen er målt ved tagkant og væg
|
|
|
http://www.retsinformation.dk/eli/lta/2017/380
|
http://www.geodanmark.nu/Spec6/HTML5/DK/601/StartHer.htm
|
|
Ikke tildelt
|
Ikke tildelt
|
når der fagligt ikke er foretaget en vurdering af, hvilken værdi der er den rigtige
|
|
|
http://www.retsinformation.dk/eli/lta/2017/380
|
http://www.geodanmark.nu/Spec6/HTML5/DK/601/StartHer.htm
|
|
Ukendt
|
Ukendt
|
når der fagligt ikke er afgjort, hvilken værdi der er den rette
|
|
|
http://www.retsinformation.dk/eli/lta/2017/380
|
http://www.geodanmark.nu/Spec6/HTML5/DK/601/StartHer.htm
|
|
|
|
tilbage til toppen
|
Navn:
|
metode3D
|
|
URI:
|
https://data.gov.dk/model/profile/gdk/metode3D
|
|
Foretrukken term:
|
metode 3D
|
|
Definition:
|
angiver efter hvilken metode herunder specifikation z-koordinaten er registreret
|
|
Juridisk kilde:
|
http://www.retsinformation.dk/eli/lta/2017/380
|
|
Kilde:
|
http://www.geodanmark.nu/Spec6/HTML5/DK/601/StartHer.htm
|
|
Multiplicitet:
|
1
|
|
Type:
|
Metode3DVærdi (enumeration)
|
|
Max antal tegn:
|
14
|
|
Værdier:
|
Se listede værdier
| Værdinavn |
Foretrukken term |
Definition |
Kommentar |
Anvendelsesnote |
Juridisk kilde |
Kilde |
|
3D-Tag
|
3D-Tag
|
koten er målt i forbindelse med 3D-bygningsmodellering
|
|
|
http://www.retsinformation.dk/eli/lta/2017/380
|
http://www.geodanmark.nu/Spec6/HTML5/DK/601/StartHer.htm
|
|
Tag
|
Tag
|
koten er målt ved tagkant
|
|
|
http://www.retsinformation.dk/eli/lta/2017/380
|
http://www.geodanmark.nu/Spec6/HTML5/DK/601/StartHer.htm
|
|
Terræn
|
Terræn
|
koten er målt ved terræn
|
|
|
http://www.retsinformation.dk/eli/lta/2017/380
|
http://www.geodanmark.nu/Spec6/HTML5/DK/601/StartHer.htm
|
|
Under terræn
|
Under terræn
|
koten er målt under terræn
|
|
|
http://www.retsinformation.dk/eli/lta/2017/380
|
http://www.geodanmark.nu/Spec6/HTML5/DK/601/StartHer.htm
|
|
Ikke tildelt
|
Ikke tildelt
|
når der fagligt ikke er foretaget en vurdering af, hvilken værdi der er den rigtige
|
|
|
http://www.retsinformation.dk/eli/lta/2017/380
|
http://www.geodanmark.nu/Spec6/HTML5/DK/601/StartHer.htm
|
|
Ukendt
|
Ukendt
|
når der fagligt ikke er afgjort, hvilken værdi der er den rette
|
|
|
http://www.retsinformation.dk/eli/lta/2017/380
|
http://www.geodanmark.nu/Spec6/HTML5/DK/601/StartHer.htm
|
|
|
|
tilbage til toppen
|
|
tilbage til toppen
|
Navn:
|
BBRaktion
|
|
URI:
|
https://data.gov.dk/model/profile/gdk/BBRaktion
|
|
Foretrukken term:
|
BBR aktion
|
|
Definition:
|
dette er en hjælpeattribut i forbindelse med geokodning
|
|
Juridisk kilde:
|
http://www.retsinformation.dk/eli/lta/2017/380
|
|
Kilde:
|
http://www.geodanmark.nu/Spec6/HTML5/DK/601/StartHer.htm
|
|
Multiplicitet:
|
0..1
|
|
Type:
|
BBRaktionVærdi (enumeration)
|
|
Max antal tegn:
|
19
|
|
Værdier:
|
Se listede værdier
| Værdinavn |
Foretrukken term |
Definition |
Kommentar |
Anvendelsesnote |
Juridisk kilde |
Kilde |
|
Skal i BBR
|
Skal i BBR
|
bygningen skal i BBR
|
|
|
http://www.retsinformation.dk/eli/lta/2017/380
|
http://www.geodanmark.nu/Spec6/HTML5/DK/601/StartHer.htm
|
|
Skal ikke i BBR
|
Skal ikke i BBR
|
bygningen skal ikke i BBR
|
|
|
http://www.retsinformation.dk/eli/lta/2017/380
|
http://www.geodanmark.nu/Spec6/HTML5/DK/601/StartHer.htm
|
|
Mangler afklaring
|
Mangler afklaring
|
det er ikke afklaret, hvad der videre skal ske med bygningen
|
|
|
http://www.retsinformation.dk/eli/lta/2017/380
|
http://www.geodanmark.nu/Spec6/HTML5/DK/601/StartHer.htm
|
|
Skal slettes i kort
|
Skal slettes i kort
|
bygningen skal slettes i GeoDanmark-data
|
|
|
http://www.retsinformation.dk/eli/lta/2017/380
|
http://www.geodanmark.nu/Spec6/HTML5/DK/601/StartHer.htm
|
|
|
|
tilbage til toppen
|
|
tilbage til toppen
|
|
tilbage til toppen
|
|
tilbage til toppen
|