|
|
|
|
|
Planfikspunkt Danmark er udstillet her:
|
Diagram(mer):
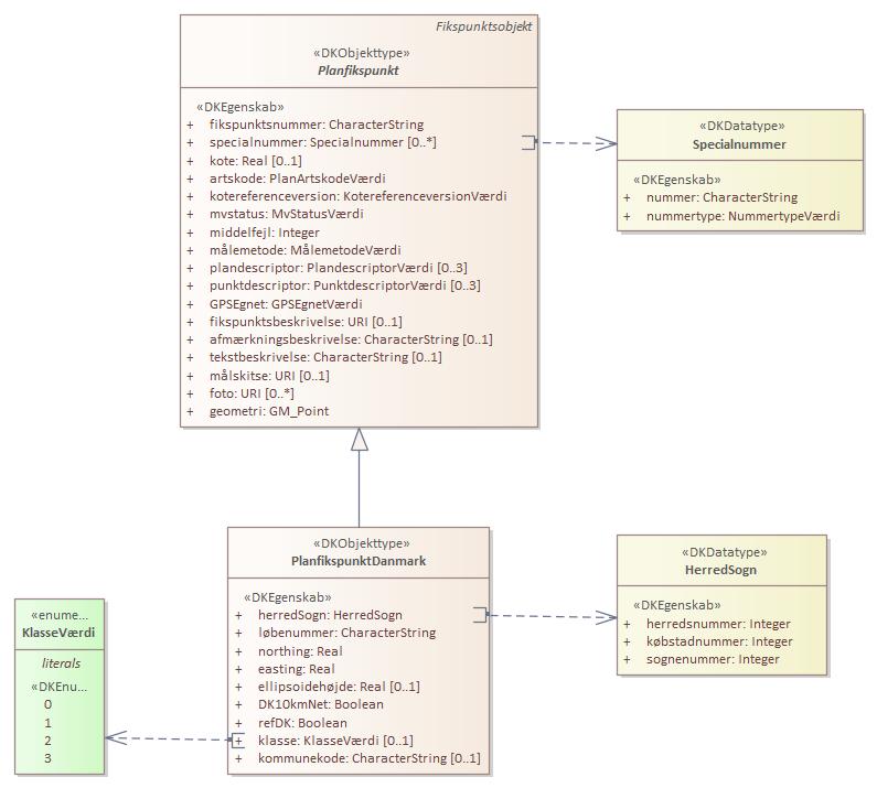
Objekttypediagram PlanfikspunktDanmark:

|
|
Oversigt over karakteristika:
|
|
tilbage til toppen
|
Navn:
|
herredSogn
|
|
URI:
|
https://data.gov.dk/model/profile/fikspkt/herredSognPlanfikspunktDanmark
|
|
Foretrukken term:
|
herred Sogn
|
|
Definition:
|
angivelse af hvilket herred, sogn og købstad et fikspunkt tilhører
|
|
Juridisk kilde:
|
https://www.retsinformation.dk/eli/lta/2017/380
|
|
Multiplicitet:
|
1
|
|
Type:
|
HerredSogn (data type)
|
|
|
tilbage til toppen
|
Navn:
|
løbenummer
|
|
URI:
|
https://data.gov.dk/model/profile/fikspkt/løbenummerPlanfikspunktDanmark
|
|
Foretrukken term:
|
løbenummer
|
|
Definition:
|
er sidste del af fikspunktsnummer uden opmålingsdistriktet
|
|
Kommentar:
|
Nummeret er skrevet med med cifre, og fortegn. dvs. der kan være foranstillede nuller. Eks. -09001
|
|
Juridisk kilde:
|
https://www.retsinformation.dk/eli/lta/2017/380
|
|
Multiplicitet:
|
1
|
|
Type:
|
CharacterString
|
|
|
tilbage til toppen
|
Navn:
|
northing
|
|
URI:
|
https://data.gov.dk/model/profile/fikspkt/northingPlanfikspunktDanmark
|
|
Foretrukken term:
|
northing
|
|
Definition:
|
northingkoordinat på den anvendte ellipsoide
|
|
Kommentar:
|
Den anvendte koordinatsystem og ellipsoide for Danmark er UTM32 og ETRS89 (EPSG25832).
|
|
Juridisk kilde:
|
https://www.retsinformation.dk/eli/lta/2017/380
|
|
Multiplicitet:
|
1
|
|
Type:
|
Real
|
|
|
tilbage til toppen
|
Navn:
|
easting
|
|
URI:
|
https://data.gov.dk/model/profile/fikspkt/eastingPlanfikspunktDanmark
|
|
Foretrukken term:
|
easting
|
|
Definition:
|
eastingkoordinat på den anvendte ellipsoide
|
|
Kommentar:
|
Den anvendte koordinatsystem og ellipsoide for Danmark er UTM32 og ETRS89 (EPSG25832).
|
|
Juridisk kilde:
|
https://www.retsinformation.dk/eli/lta/2017/380
|
|
Multiplicitet:
|
1
|
|
Type:
|
Real
|
|
|
tilbage til toppen
|
Navn:
|
ellipsoidehøjde
|
|
URI:
|
https://data.gov.dk/model/profile/fikspkt/ellipsoidehøjdePlanfikspunktDanmark
|
|
Foretrukken term:
|
ellipsoide højde
|
|
Definition:
|
højde over den anvendte ellipsoiden
|
|
Kommentar:
|
Anvendt ellipsoide er ETRS89.
|
|
Juridisk kilde:
|
https://www.retsinformation.dk/eli/lta/2017/380
|
|
Multiplicitet:
|
0..1
|
|
Type:
|
Real
|
|
|
tilbage til toppen
|
Navn:
|
DK10kmNet
|
|
URI:
|
https://data.gov.dk/model/profile/fikspkt/DK10kmNetPlanfikspunktDanmark
|
|
Foretrukken term:
|
DK 10km Net
|
|
Definition:
|
angivelse om det plane fikspunkt hørere til 10 km nettet
|
|
Kommentar:
|
10 km-nettet er en udbygning af REFDK-nettet. Hele nettet består af ca. 700 punkter og som navnet antyder, er der ca. 10 km mellem nabopunkter. Punkterne er enten postamenter eller skruepløkke. Koordinaterne for punkterne er beregnet i UTM ETRS89, og der er knyttet en kote i DVR90 til de fleste 10km-punkter.
|
|
Juridisk kilde:
|
https://www.retsinformation.dk/eli/lta/2017/380
|
|
Multiplicitet:
|
1
|
|
Type:
|
Boolean
|
|
Max antal tegn:
|
5
|
|
|
tilbage til toppen
|
Navn:
|
refDK
|
|
URI:
|
https://data.gov.dk/model/profile/fikspkt/refDKPlanfikspunktDanmark
|
|
Foretrukken term:
|
ref DK
|
|
Definition:
|
angivelse om det plane fikspunkt hørere til RefDK nettet
|
|
Kommentar:
|
REFDK-nettet omfatter 95 punkter jævnt fordelt over hele landet, således at afstanden mellem nabopunkter er ca. 40 km. Alle punkter er etableret som granit- og murstenspostamenter med en bolt, som markerer punktet. Der er knyttet en kote i DVR90 og koordinater i UTM ETRS89 til alle REFDK-punkter. Nøjagtigheden af koordinaterne for punkterne i REFDK-nettet er ca. 1 cm.
|
|
Juridisk kilde:
|
https://www.retsinformation.dk/eli/lta/2017/380
|
|
Multiplicitet:
|
1
|
|
Type:
|
Boolean
|
|
Max antal tegn:
|
5
|
|
|
tilbage til toppen
|
Navn:
|
klasse
|
|
URI:
|
https://data.gov.dk/model/profile/fikspkt/klassePlanfikspunktDanmark
|
|
Foretrukken term:
|
klasse
|
|
Definition:
|
klasse er et kvalitetsudtryk for koordinaten
|
|
Kommentar:
|
Den er beregnet ud fra værdierne for artskode, mvstatus og middelfejl.
|
|
Juridisk kilde:
|
https://www.retsinformation.dk/eli/lta/2017/380
|
|
Multiplicitet:
|
0..1
|
|
Type:
|
KlasseVærdi (enumeration)
|
|
Værdier:
|
Se listede værdier
| Værdinavn |
Foretrukken term |
Definition |
Kommentar |
Anvendelsesnote |
Juridisk kilde |
Kilde |
|
0
|
0
|
punkter med artskode 1 og mvstatus mindre end 3
|
|
|
https://www.retsinformation.dk/eli/lta/2017/380
|
|
|
1
|
1
|
Punkter med artskode mellem 1 og 6 og mvstatus mindre end 3 samt middelfejl mindre end 50 mm.
|
|
|
https://www.retsinformation.dk/eli/lta/2017/380
|
|
|
2
|
2
|
Enten punkter med artskode 6 og middelfejl mindre end 150 mm eller punkter med artskode mellem 1 og 6 og middelfejl større end 49 mm, og for begge med mvstatus mindre end 3.
|
|
|
https://www.retsinformation.dk/eli/lta/2017/380
|
|
|
3
|
3
|
Punkter med artskode 6 og mvstatus større end 2 eller middelfejl større end 149 mm.
|
|
|
https://www.retsinformation.dk/eli/lta/2017/380
|
|
|
|
|
tilbage til toppen
|
Navn:
|
kommunekode
|
|
URI:
|
https://data.gov.dk/model/profile/fikspkt/kommunekodePlanfikspunktDanmark
|
|
Foretrukken term:
|
kommunekode
|
|
Definition:
|
den 4-cifrede CPR-kode der entydigt angiver en kommune
|
|
Juridisk kilde:
|
https://www.retsinformation.dk/eli/lta/2017/380
|
|
Multiplicitet:
|
0..1
|
|
Type:
|
CharacterString
|
|
Max antal tegn:
|
4
|
|