Domænemodel: Ejendomsbeliggenhed
|
Modelnavn: |
Ejendomsbeliggenhed |
|
Beskrivelse: |
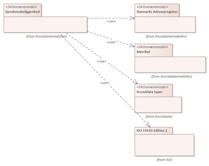
Ejendomsbeliggenhedsregistret (EBR) er en reference mellem ejendommen og den adresse, der skal anvendes som beliggenhedsadresse. I tilfælde hvor der ikke eksisterer en adresse for en ejendom, er der i EBR en beliggenhedsbetegnelse til anvendelse i stedet for en faktisk adresse. Beliggenhedsbetegnelsen er en tekst dannet på baggrund af blandt andet informationer i Danmarks Administrative og Geografiske Inddelinger (DAGI). I EBR er der desuden information om, hvilken kommune der har det administrative ansvar for informationen EBR. |
|
Modelsprog: |
da |
|
Modelomfang: |
application model |
|
Model identifikation: |
https://data.gov.dk/model/profile/ebr/ |
|
Namespacepræfiks: |
ebr |
|
Modelansvarlig: |
Geodatastyrelsen |
|
Emne: |
|
|
Seneste opdateringsdato: |
08-03-2017 |
|
Versionsnummer: |
1.3.0 |
|
Ændringshistorik: |
Opgraderet til modelregler for grunddata v2.0 |
|
Godkendelsesstatus: |
approved |
|
Godkendt af: |
Grunddata Arkitekturforum |
|
Modelstatus: |
stable |
|
Juridisk kilde: |
Læs mere dokumentation:
|
Registret på Datafordeleren: |
https://confluence.sdfi.dk/pages/viewpage.action?pageId=13664900 |
GraphQL skema på Datafordeleren:
|
Download GraphQL skema: |
Objekt- og datatyper:
| Navn | Definition | Kommentar |
|---|---|---|
| Ejendomsbeliggenhed | beskriver den Adresse, som anvendes til dannelse af en Bestemt fast ejendoms Beliggenhedsadresse samt den Kommune, der er administrativt ansvarlig for den Bestemte faste ejendom | - |

