|
Domænemodel:
|
Danmarks Adresseregister
|
|
URI:
|
https://data.gov.dk/model/profile/dar/SupplerendeBynavn
|
|
Foretrukken term:
|
Supplerende bynavn
|
|
Definition:
|
navn på et supplerende bynavn som præciser en adresses eller et vejnavns beliggenhed inden for postnummeret
|
|
Kommentar:
|
det er adressemyndigheden der fastsætter det supplerende bynavn og dettes afgrænsning efter reglerne i adressebekendtgørelsen. Et supplerende bynavn er et bynavn eller et andet lokalt stednavn som er en underinddeling af et postnummer. Supplerende bynavn er en optionel tilføjelse til adressebetegnelsen. Den geografiske afgrænsning registreres i DAGI
|
|
Eksempel:
|
Navn: ”Kragerup” , supplerendeBynavn: "655869"
|
|
Juridisk kilde:
|
https://www.retsinformation.dk/eli/lta/2018/271#P11
|
|
Historikmodel:
|
bitemporalitet
|
|
|
|
|
Supplerende bynavn er udstillet her:
|
Diagram(mer):
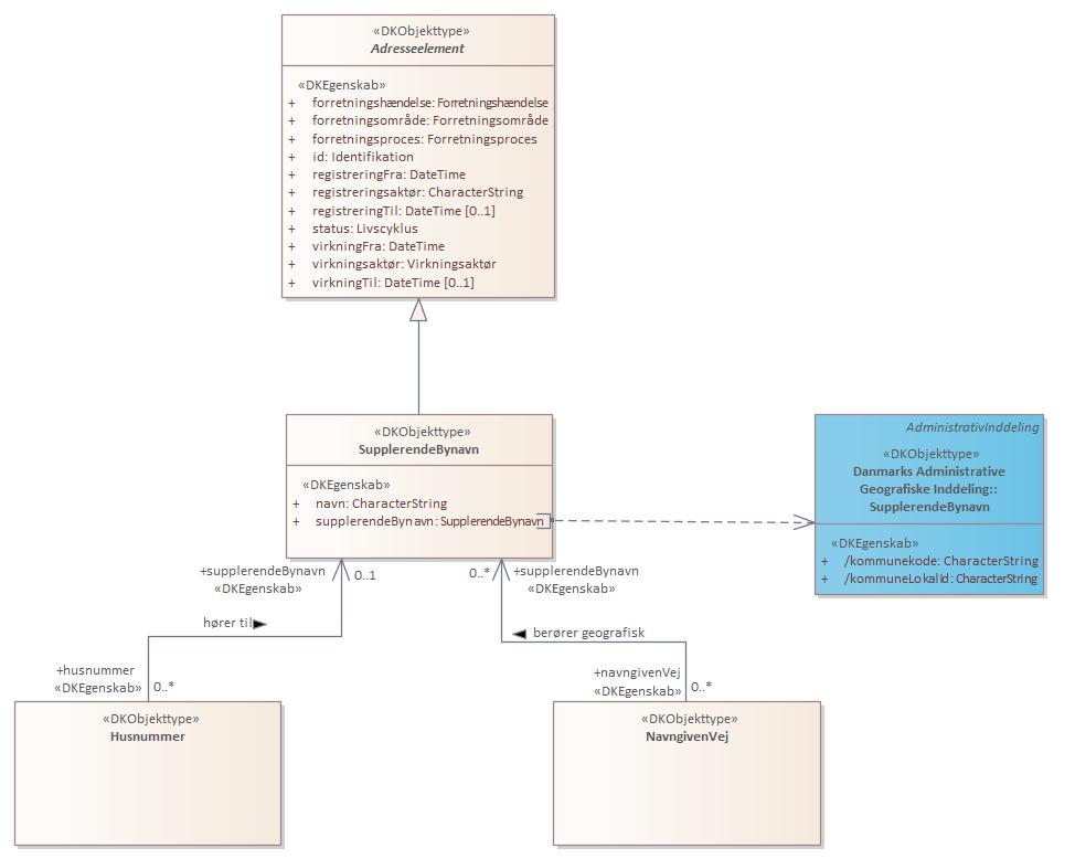
Objekttypediagram SupplerendeBynavn:

|
|
Oversigt over karakteristika:
|
|
tilbage til toppen
|
Navn:
|
navn
|
|
URI:
|
https://data.gov.dk/model/profile/dar/navn
|
|
Foretrukken term:
|
navn
|
|
Definition:
|
navn på den pågældende by, bebyggelse, område e.l.
|
|
Kommentar:
|
et supplerende bynavn præciserer den geografiske beliggenhed af en adresse inden for det område, som postnummeret dækker. Navnet være et egentligt bynavn, en ø eller et andet lokalt stednavn, eksempelvis navnet på en haveforening (evt. forkortet "hf.")
|
|
Eksempel:
|
"Kandestederne"
|
|
Juridisk kilde:
|
https://www.retsinformation.dk/eli/lta/2018/271#P11
|
|
Multiplicitet:
|
1
|
|
Type:
|
CharacterString
|
|
|
tilbage til toppen
|
Navn:
|
supplerendeBynavn
|
|
URI:
|
https://data.gov.dk/model/profile/dar/supplerendeBynavnnavn
|
|
Foretrukken term:
|
supplerende bynavn
|
|
Definition:
|
reference for DAGI's objekt for det supplerende bynavn
|
|
Kommentar:
|
supplerendeBynavn refererer til DAGI’s (Danmarks administrative geografiske inddelinger) supplerendebynavnobjekt
|
|
Eksempel:
|
”682029"
|
|
Juridisk kilde:
|
https://www.retsinformation.dk/eli/lta/2018/271
|
|
Multiplicitet:
|
1
|
|
Type:
|
SupplerendeBynavn (feature type)
|
|
|
tilbage til toppen
|
Navn:
|
supplerendeBynavn
|
|
URI:
|
https://data.gov.dk/model/profile/dar/SupplerendeBynavnharSupplerendeBynavnSupplerendeBynavn
|
|
Foretrukken term:
|
supplerende bynavn
|
|
Definition:
|
relationen kan anvendes til at finde den gegrafiske udstrækning i DAGI Supplerendebynavn
|
|
Juridisk kilde:
|
https://www.retsinformation.dk/eli/lta/2018/271
|
|
Multiplicitet:
|
1
|
|
Type:
|
SupplerendeBynavn (feature type)
|
|