JavaScript er deaktiveret i din browser.

Objekttype: NavngivenVejPostnummer

Domænemodel:

Danmarks Adresseregister

URI:

https://data.gov.dk/model/profile/dar/NavngivenVejPostnummer

Foretrukken term:

Navngiven vej postnummer

Definition:

klasse der angiver de navngivne veje, der er beliggende i et postnummer

Juridisk kilde:

https://www.retsinformation.dk/eli/lta/2018/271

Historikmodel:

bitemporalitet

Subtype af:

Adresseelement

Navngiven vej postnummer er udstillet her:

Webservice:

DAR GraphQL

Hændelser:

DAR Hændelser

Diagram(mer):

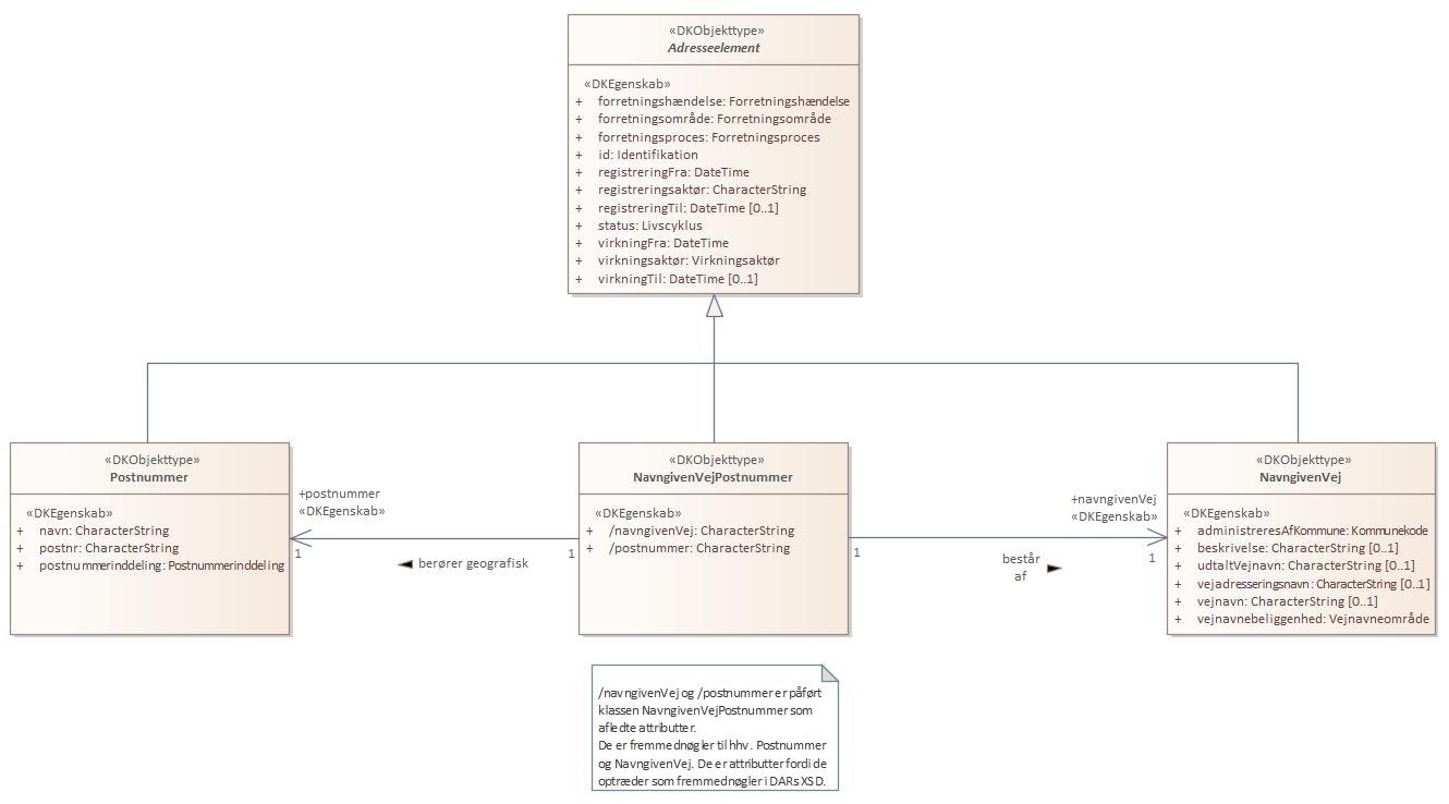
Objekttypediagram NavngivenVejPostnummer:

Objekttypediagram NavngivenVejPostnummer

Oversigt over karakteristika:


Attributter og associationsroller
Navn Type Multiplicitet
navngivenVej CharacterString 1
postnummer CharacterString 1
navngivenVej NavngivenVej 1
postnummer Postnummer 1

Attribut:

tilbage til toppen

Navn:

navngivenVej

URI:

https://data.gov.dk/model/profile/dar/NavngivenVejPostnummernavngivenVej

Foretrukken term:

navngiven vej

Definition:

reference til NavngivenVej

Juridisk kilde:

https://www.retsinformation.dk/eli/lta/2018/271

Multiplicitet:

1

Type:

CharacterString

Attribut:

tilbage til toppen

Navn:

postnummer

URI:

https://data.gov.dk/model/profile/dar/NavngivenVejPostnummerpostnummer

Foretrukken term:

postnummer

Definition:

reference til SupplerendeBynavn

Juridisk kilde:

https://www.retsinformation.dk/eli/lta/2018/271

Multiplicitet:

1

Type:

CharacterString

Associationsrolle:

tilbage til toppen

Navn:

navngivenVej

URI:

https://data.gov.dk/model/profile/dar/navngivenVejBestårAfNavngivenVejPostnummerNavngivenVej

Foretrukken term:

navngiven vej

Definition:

relationen kan anvendes til at finde de navngivne veje, som er beliggende i et postnummer

Juridisk kilde:

https://www.retsinformation.dk/eli/lta/2018/271

Multiplicitet:

1

Type:

NavngivenVej (feature type)

Associationsrolle:

tilbage til toppen

Navn:

postnummer

URI:

https://data.gov.dk/model/profile/dar/NavngivenVejPostnummerBerørerGeografiskPostnummerPostnummer

Foretrukken term:

postnummer

Definition:

relationen kan anvendes til at finde den geografiske udstrækning af et postnummer , hvor en navngivenvej er beliggende

Kommentar:

en navngiven vej kan berøre et eller flere postnumre. Oplysningen kan fx anvendes ved søgninger efter vejnavne. Oplysningen er afledt af vejnavnebeliggenhedens geografiske udstrækning, adgangspunktet geografiske placering for den navngivne vejs tilknyttede husnumre og DAGI's oplysninger om postnummerinddelingen

Juridisk kilde:

https://www.retsinformation.dk/eli/lta/2018/271

Multiplicitet:

1

Type:

Postnummer (feature type)