|
Domænemodel:
|
Danmarks Adresseregister
|
|
URI:
|
https://data.gov.dk/model/profile/dar/Adresse
|
|
Foretrukken term:
|
Adresse
|
|
Definition:
|
en struktureret betegnelse som angiver en særskilt adgang til et areal, en bygning eller en del af en bygning, efter reglerne i adressebekendtgørelsen
|
|
Kommentar:
|
en sammensat betegnelse, som udpeger og benævner en bestemt adgangsvej til et ubebygget areal, en bygning, en del af en bygning, et teknisk anlæg eller lignende. Reglerne for fastsættelse af adresser findes i adressebekendtgørelsen. BEK nr 271 af 13/04/2018.
|
|
Eksempel:
|
adressebetegnelse: Gimles Allé 14, 2300 København S adressebetegnelse: Vestergade 4B, st. th, Strib, 5500 Middelfart
|
|
Juridisk kilde:
|
https://www.retsinformation.dk/eli/lta/2018/271
|
|
Historikmodel:
|
bitemporalitet
|
|
|
|
|
Adresse er udstillet her:
|
Diagram(mer):
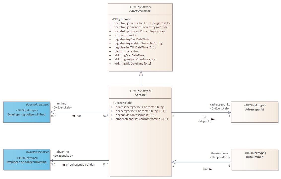
Objekttypediagram Adresse:

|
|
Oversigt over karakteristika:
|
|
tilbage til toppen
|
Navn:
|
adressebetegnelse
|
|
URI:
|
https://data.gov.dk/model/profile/dar/adressebetegnelse
|
|
Foretrukken term:
|
adressebetegnelse
|
|
Definition:
|
en læsbar struktur, som identificerer adressen fuldstændigt
|
|
Kommentar:
|
adressebetegnelse er sammensat af betegnelserne: vejnavn, husnummer, evt. etage- og dørbetegnelse, evt. supplerende bynavn samt postnummer og postbynavn. Reglerne for formateringen findes i vejledningen i fastsættelse af vejnavne og adresser. https://danmarksadresser.dk/om-adresser/saadan-gengives-en-adresse
|
|
Eksempel:
|
”Gimles Allé 14, 2300 København S”, ”Vestergade 4B, st. th, Strib, 5500 Middelfart”
|
|
Juridisk kilde:
|
https://www.retsinformation.dk/eli/lta/2018/271#P12
|
|
Multiplicitet:
|
1
|
|
Type:
|
CharacterString
|
|
|
tilbage til toppen
|
|
tilbage til toppen
|
Navn:
|
dørpunkt
|
|
URI:
|
https://data.gov.dk/model/profile/dar/dørpunkt
|
|
Foretrukken term:
|
dørpunkt
|
|
Definition:
|
geografisk punkt, som udpeger beliggenheden af den adgangsdør e.l. som adressen identificerer
|
|
Kommentar:
|
registrering af dørpunkter i 3D. Attributten indeholder ikke data pt ( ultimo 2021)
|
|
Eksempel:
|
POINT(548135.13 6155356.23 15.70)
|
|
Juridisk kilde:
|
https://www.retsinformation.dk/eli/lta/2018/271
|
|
Multiplicitet:
|
0..1
|
|
Type:
|
Adressepunkt (feature type)
|
|
|
tilbage til toppen
|
Navn:
|
etagebetegnelse
|
|
URI:
|
https://data.gov.dk/model/profile/dar/etagebetegnelse
|
|
Foretrukken term:
|
etagebetegnelse
|
|
Definition:
|
betegnelse, som angiver hvilken etage den del af bygningen som adressen identificerer, er beliggende på
|
|
Kommentar:
|
reglerne for etagebetegnelsen, herunder værdisæt, fremgår af adressebekendtgørelsen. Stueetage angives "st", 1. og 2. sal hhv. "1", "2" osv. Kælderetagen angives "kl", etager herunder "k2", "k3" osv. Betegnelserne 0 eller -1 osv. må ikke anvendes
|
|
Eksempel:
|
”st”
|
|
Juridisk kilde:
|
https://www.retsinformation.dk/eli/lta/2018/271#P12
|
|
Multiplicitet:
|
0..1
|
|
Type:
|
CharacterString
|
|
|
tilbage til toppen
|
Navn:
|
enhed
|
|
URI:
|
https://data.gov.dk/model/profile/dar/AdresseHarEnhedEnhed
|
|
Foretrukken term:
|
enhed
|
|
Definition:
|
relationen kan anvendes til at finde oplysninger om BBR enhed baseret på adresse
|
|
Juridisk kilde:
|
https://www.retsinformation.dk/eli/lta/2018/271
|
|
Multiplicitet:
|
0..*
|
|
Type:
|
Enhed (feature type)
|
|
|
tilbage til toppen
|
Navn:
|
bygning
|
|
URI:
|
https://data.gov.dk/model/profile/dar/adresseLiggerIAndenBygningBygning
|
|
Foretrukken term:
|
bygning
|
|
Definition:
|
Angiver den bygning som adressen ligger i
|
|
Kommentar:
|
anvendes når en adresse er beliggende i en anden bygning end den der er tilknyttet via husnummer
Relationsansvar
Adresse
Bemærkning
Adresse er beliggende i en anden bygning
|
|
Juridisk kilde:
|
https://www.retsinformation.dk/eli/lta/2018/271
|
|
Multiplicitet:
|
0..1
|
|
Type:
|
Bygning (feature type)
|
|
|
tilbage til toppen
|
Navn:
|
adressepunkt
|
|
URI:
|
https://data.gov.dk/model/profile/dar/AdresseHarDørpunktAdressepunkt
|
|
Foretrukken term:
|
adressepunkt
|
|
Definition:
|
relationen kan anvendes til at finde koordinaterne for en adresses dørpunkt
|
|
Juridisk kilde:
|
https://www.retsinformation.dk/eli/lta/2018/271
|
|
Multiplicitet:
|
1
|
|
Type:
|
Adressepunkt (feature type)
|
|