Domænemodel: Danmarks Administrative Geografiske Inddeling
|
Modelnavn: |
Danmarks Administrative Geografiske Inddeling |
|
Beskrivelse: |
Danmarks Administrative Geografiske Inddeling (DAGI) er et standardiseret referencedatasæt, som viser landets administrative inddelinger. DAGI-datasættet er ikke færdige korttemaer, men DAGI-data kan sammenstilles med andre data til slutbrugerprodukter eller indgå i forskellige tjenester. DAGI-datasættet indeholder administrative inddelinger på land samt andre typer inddelinger. |
|
Modelsprog: |
da |
|
Modelomfang: |
application model |
|
Model identifikation: |
https://data.gov.dk/model/profile/dagi |
|
Namespacepræfiks: |
dagi |
|
Modelansvarlig: |
Styrelsen for Dataforsyning og Infrastruktur |
|
Emne: |
|
|
Seneste opdateringsdato: |
2024-05-23 |
|
Versionsnummer: |
1.0.2 |
|
Ændringshistorik: |
Informationer om koordinatsystem tilføjet attributter indeholdende geometri, j.v.f. grunddatamodelregler v. 2.1.0. |
|
Godkendelsesstatus: |
approved |
|
Godkendt af: |
Grunddata Arkitekturforum |
|
Modelstatus: |
stable |
|
Juridisk kilde: |
https://www.retsinformation.dk/eli/lta/2017/380 https://www.retsinformation.dk/eli/lta/2018/165 http://data.europa.eu/eli/reg/2011/31/oj https://www.retsinformation.dk/eli/lta/2017/380 https://www.retsinformation.dk/eli/lta/2018/27 http://data.europa.eu/eli/reg/2011/31/oj https://www.retsinformation.dk/eli/lta/2017/380 https://www.retsinformation.dk/eli/lta/2022/294 https://www.retsinformation.dk/eli/lta/2006/538 https://www.retsinformation.dk/eli/lta/2023/461 https://www.retsinformation.dk/eli/lta/2004/1312 https://www.retsinformation.dk/eli/lta/2022/447 https://www.retsinformation.dk/eli/lta/2006/538 https://www.retsinformation.dk/eli/lta/2023/461 https://www.retsinformation.dk/eli/lta/2004/1312 https://www.retsinformation.dk/eli/lta/2007/24 https://www.retsinformation.dk/eli/lta/2022/294 https://www.retsinformation.dk/eli/lta/2018/271 https://www.retsinformation.dk/eli/lta/2022/294 |
|
Kilde: |
DAGI objektspecifikation, Version 2.0 |
Læs mere dokumentation:
|
Registret på Datafordeleren: |
https://confluence.sdfi.dk/pages/viewpage.action?pageId=10616969 |
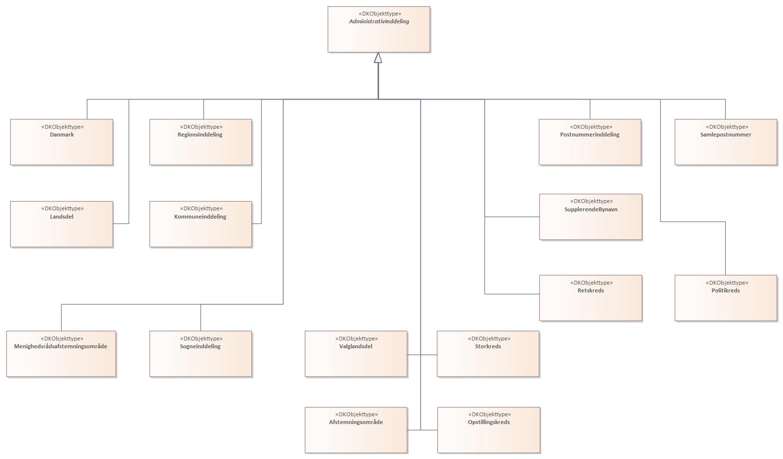
Objekt- og datatyper:
| Navn | Definition | Kommentar |
|---|---|---|
| AdministrativInddeling | et generisk administrativt inddelingsobjekt | abstrakt objekt som indeholder alle de generelle egenskaber, som er fælles for alle administrative inddelingstyper. AdministrativInddeling er et spatial objekttype |
| Afstemningsområde | geografisk inddeling af kommunerne i områder, hvor vælgere stemmer til Folketings-, EU- og Kommunevalg, samt til folkeafstemninger | hver kommune eller del af en kommune i en opstillingskreds er inddelt i afstemningsområder. En kommune eller del af en kommune kan dog udgøre ét afstemningsområde. Hvert afstemningsområde har ét afstemningssted, hvor vælgerne skal afgive deres stemme |
| Danmark | den danske stats udstrækning på land | landpolygon afgrænset af FOT-kystlinjen og Havnekontur. Den del af Danmark, som er en del af EU (Færøerne og Grønland er ikke medtaget). Objektet anvendes bl.a. til indrapportering af NUTS1-level til Eurostat |
| Kommuneinddeling | den kommunale myndigheds geografiske afgrænsning som fastlagt i loven | for tiden er der 98 kommuner. Christiansø ligger uden for den kommunale inddeling, men eksisterer af systemtekniske årsager som Kommuneinddeling, men markeret som ”udenfor kommuneinddeling". Kommuneinddeling er en topografisk tilpasset kommunegrænse, der fastlægges ved tilpasning af de matrikelskel, som afgrænser kommunen. Indmålte skelpunkter respekteres og indgår i Kommuneinddeling. Øvrigt forløb fastlægges på baggrund af FOT-objekter, der tydeligt giver et bud på grænsens fysiske forløb f.eks. vandløb, dige, kystlinje mv. (FOT-specifikationen angiver en prioritering af de topografiske objekter) |
| Landsdel | afgrænsning af statistiklandsdel | - |
| Menighedsrådsafstemningsområde | afgrænsning af et menighedsrådsafstemningsområde | ministeriet for Ligestilling og Kirke fastlægger MENIGHEDSRÅDSAFTEMNINGSOMRÅDE, når der er valg til menighedsrådene, i de sogne, hvor der skal være afstemningsvalg til menighedsrådet |
| Opstillingskreds | geografisk inddeling af landet i 92 kredse, hvorfra kandidater opstilles og vælges til Folketinget. | nederste niveau i inddelingen af Danmark i valgkredse jf. valgkredsfortegnelsen, bilag til Lov om valg til Folketinget |
| Politikreds | politimyndighedens geografiske afgrænsning som fastlagt i loven | - |
| Postnummerinddeling | geografisk inddeling af landet i postnumre til brug for den landsdækkende postbefordring | post Danmark (ifølge koncession den befordringspligtige postvirksomhed i Danmark) vedligeholder det offentlige postnummersystem til brug for den landsdækkende postbetjening og til sikring af den geografiske entydighed af vejnavne og adresser. Postnumrene er anderledes udformet i København K, København V og Frederiksberg C, hvor de er mindre arealer og baserer sig på veje og gader |
| Regionsinddeling | den regionale myndigheds geografiske afgrænsning som fastlagt i loven | for tiden er der 5 regioner. Christiansø ligger uden for den kommunale og regionale inddeling |
| Retskreds | de lokale domstolsmyndigheders geografiske afgrænsning (byretskredse) som fastlagt i loven | - |
| Samlepostnummer | geografisk inddeling af landet i samlepostnumre til brug for den landsdækkende postbefordring | post Danmark (ifølge koncession den befordringspligtige postvirksomhed i Danmark) vedligeholder det offentlige postnummersystem til brug for den landsdækkende postbetjening og til sikring af den geografiske entydighed af vejnavne og adresser |
| Sogneinddeling | de folkekirkelige sognes geografiske afgrænsning som fastlagt i loven (om Folkekirken) | sognegrænser er fastlagt i matrikelregisteret, og de følger matrikelskel jf. jordstykkernes tilhørsforhold til sogne undtagen der, hvor de falder sammen med kommunegrænsen. Langs kommunegrænser er de topografisk tilpasset på samme måde som kommunegrænser |
| Storkreds | afgrænsning af en storkreds | - |
| SupplerendeBynavn | geografisk afgrænsning af en gruppe af adresser i et bestemt område, for at præcisere beliggenheden af disse | et supplerende bynavn er et bynavn eller et andet lokalt stednavn som er en underinddeling af et postnummer. Supplerende bynavn er en optionel tilføjelse til postadressen, og det findes i ca. 35% af alle danske adresser |
| Valglandsdel | afgrænsning af en valglandsdel | - |





