JavaScript er deaktiveret i din browser.

Objekttype: Storkreds

Domænemodel:

Danmarks Administrative Geografiske Inddeling

URI:

https://data.gov.dk/model/profile/dagi/Storkreds

Foretrukken term:

Storkreds

Definition:

geografisk inddeling af valglandsdele i storkredse til fordeling af mandater til Folketinget

Juridisk kilde:

https://www.retsinformation.dk/eli/lta/2022/294

Kilde:

https://confluence.sdfi.dk/x/6QHiCQ

Historikmodel:

bitemporalitet

Subtype af:

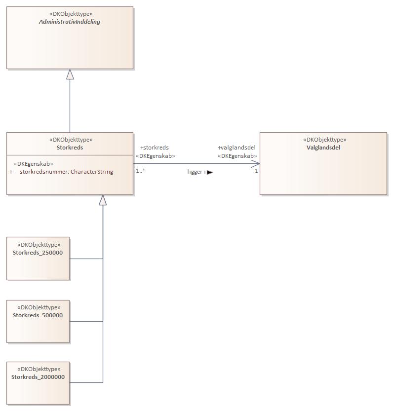
AdministrativInddeling

Supertype til:

Storkreds_2000000

Storkreds_250000

Storkreds_500000

Diagram(mer):

Objekttypediagram Storkreds:

Objekttypediagram Storkreds

Oversigt over karakteristika:


Attributter og associationsroller
Navn Type Multiplicitet
storkredsnummer CharacterString 1
valglandsdel Valglandsdel 1

Attribut:

tilbage til toppen

Navn:

storkredsnummer

URI:

https://data.gov.dk/model/profile/dagi/storkredsnummer

Foretrukken term:

storkredsnummer

Definition:

storkredsens nummer jf. lovbekendtgørelse nr 128/2013

Juridisk kilde:

https://www.retsinformation.dk/eli/lta/2022/294

Kilde:

https://confluence.sdfi.dk/x/6QHiCQ

Multiplicitet:

1

Type:

CharacterString

Associationsrolle:

tilbage til toppen

Navn:

valglandsdel

URI:

https://data.gov.dk/model/profile/dagi/storkredsLiggerIValglandsdelValglandsdel

Foretrukken term:

valglandsdel

Definition:

den valglandsdel, som denne storkreds er en underinddeling af

Juridisk kilde:

https://www.retsinformation.dk/eli/lta/2022/294

Kilde:

https://confluence.sdfi.dk/x/6QHiCQ

Multiplicitet:

1

Type:

Valglandsdel (feature type)