|
Domænemodel:
|
Kortbladsinddelinger
|
|
URI:
|
https://data.gov.dk/model/profile/historiskekortbladsinddelinger/Kortbladsinddeling
|
|
Foretrukken term:
|
Kortbladsinddeling
|
|
Definition:
|
geografisk afgrænsning af tegnede eller trykte kort. Kortbladsinddelingen er unik for hvert kortværk
|
|
Juridisk kilde:
|
https://www.retsinformation.dk/eli/lta/2017/380
|
|
Historikmodel:
|
bitemporalitet
|
|
|
|
|
Kortbladsinddeling er udstillet her:
|
Diagram(mer):
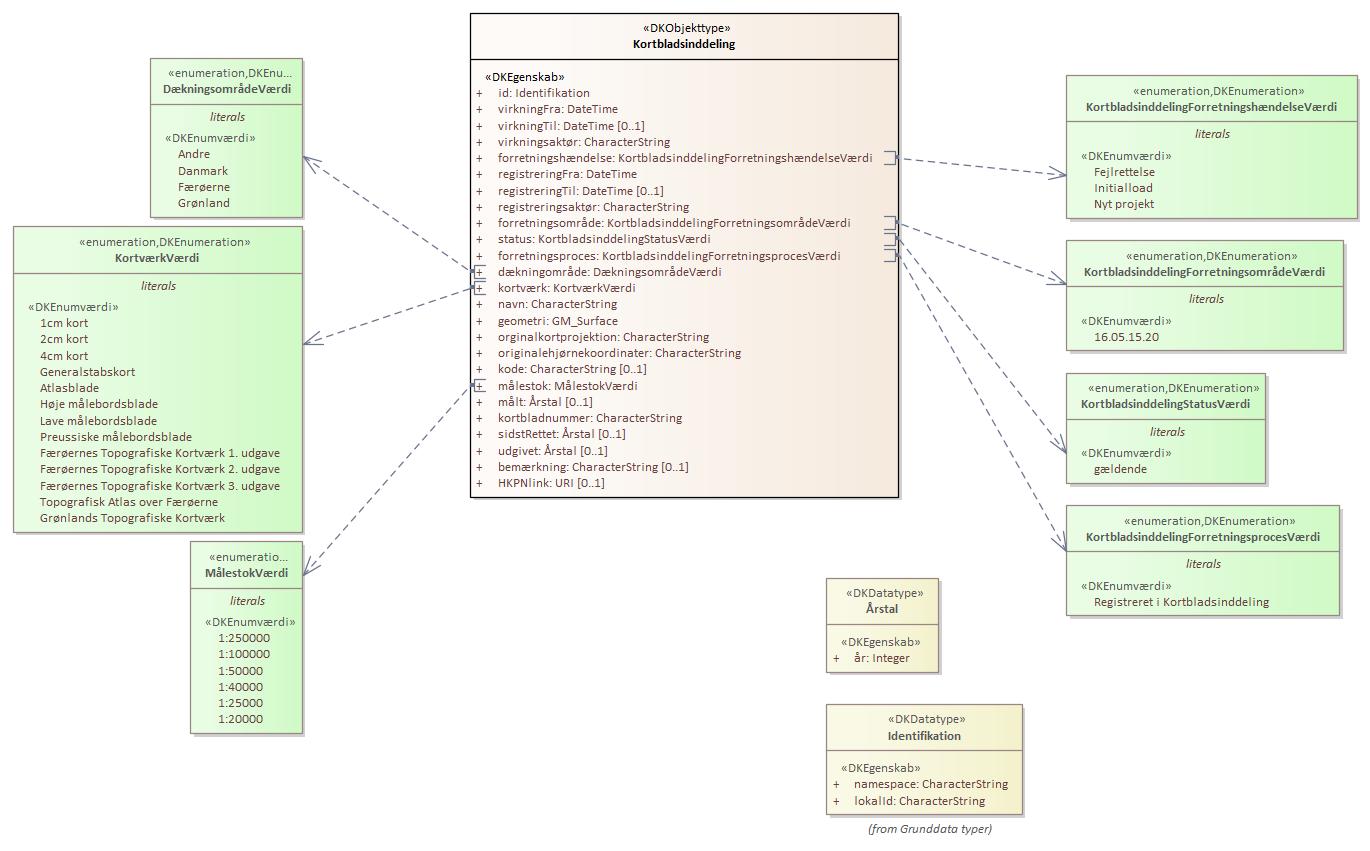
Objekttypediagram Kortbladsinddeling:

|
|
Oversigt over karakteristika:
|
|
tilbage til toppen
|
Navn:
|
id
|
|
URI:
|
https://data.gov.dk/model/profile/historiskekortbladsinddelinger/id
|
|
Foretrukken term:
|
id
|
|
Definition:
|
persistent unik nøgle
|
|
Kommentar:
|
Globalt unikt ID som ikke ændres i objektets levetid
|
|
Juridisk kilde:
|
https://www.retsinformation.dk/eli/lta/2017/380
|
|
Multiplicitet:
|
1
|
|
Type:
|
Identifikation (data type)
|
|
|
tilbage til toppen
|
Navn:
|
virkningFra
|
|
URI:
|
https://data.gov.dk/model/profile/historiskekortbladsinddelinger/virkningFra
|
|
Foretrukken term:
|
virkningFra
|
|
Definition:
|
tidspunktet hvorfra objektet har virkning
|
|
Juridisk kilde:
|
https://www.retsinformation.dk/eli/lta/2017/380
|
|
Multiplicitet:
|
1
|
|
Type:
|
DateTime
|
|
|
tilbage til toppen
|
Navn:
|
virkningTil
|
|
URI:
|
https://data.gov.dk/model/profile/historiskekortbladsinddelinger/virkningTil
|
|
Foretrukken term:
|
virkningTil
|
|
Definition:
|
tidspunktet hvor objektets virkning ophører
|
|
Juridisk kilde:
|
https://www.retsinformation.dk/eli/lta/2017/380
|
|
Multiplicitet:
|
0..1
|
|
Type:
|
DateTime
|
|
|
tilbage til toppen
|
Navn:
|
virkningsaktør
|
|
URI:
|
https://data.gov.dk/model/profile/historiskekortbladsinddelinger/virkningsaktør
|
|
Foretrukken term:
|
virkningsaktør
|
|
Definition:
|
den aktør der har afstedkommet objektets virkning
|
|
Juridisk kilde:
|
https://www.retsinformation.dk/eli/lta/2017/380
|
|
Multiplicitet:
|
1
|
|
Type:
|
CharacterString
|
|
|
tilbage til toppen
|
Navn:
|
forretningshændelse
|
|
URI:
|
https://data.gov.dk/model/profile/historiskekortbladsinddelinger/forretningshændelse
|
|
Foretrukken term:
|
forretningshændelse
|
|
Definition:
|
den begivenhed i virkeligheden som udløste ændringen i data
|
|
Juridisk kilde:
|
https://www.retsinformation.dk/eli/lta/2017/380
|
|
Multiplicitet:
|
1
|
|
Type:
|
KortbladsinddelingForretningshændelseVærdi (enumeration)
|
|
Værdier:
|
Se listede værdier
| Værdinavn |
Foretrukken term |
Definition |
Kommentar |
Anvendelsesnote |
Juridisk kilde |
Kilde |
|
Fejlrettelse
|
Fejlrettelse
|
Der er foretaget en fejlrettelse af et Historiske Kortblade objekt.
|
|
|
https://www.retsinformation.dk/eli/lta/2017/380
|
|
|
Initialload
|
Initialload
|
Indlæst som en del af et initialload.
|
|
|
https://www.retsinformation.dk/eli/lta/2017/380
|
|
|
Nyt projekt
|
Nyt projekt
|
Historiske Kortblade objektet er oprette som led i et projekt for tilføjelse af nye typer af Historiske Kortblade objekter.
|
|
|
https://www.retsinformation.dk/eli/lta/2017/380
|
|
|
|
|
tilbage til toppen
|
Navn:
|
registreringFra
|
|
URI:
|
https://data.gov.dk/model/profile/historiskekortbladsinddelinger/registreringFra
|
|
Foretrukken term:
|
registreringFra
|
|
Definition:
|
tidspunktet hvor registreringen er foretaget
|
|
Juridisk kilde:
|
https://www.retsinformation.dk/eli/lta/2017/380
|
|
Multiplicitet:
|
1
|
|
Type:
|
DateTime
|
|
|
tilbage til toppen
|
Navn:
|
registreringTil
|
|
URI:
|
https://data.gov.dk/model/profile/historiskekortbladsinddelinger/registreringTil
|
|
Foretrukken term:
|
registreringTil
|
|
Definition:
|
tidspunktet hvor en ny registrering er foretaget på objektet, og hvor denne version således ikke længere er den seneste
|
|
Juridisk kilde:
|
https://www.retsinformation.dk/eli/lta/2017/380
|
|
Multiplicitet:
|
0..1
|
|
Type:
|
DateTime
|
|
|
tilbage til toppen
|
Navn:
|
registreringsaktør
|
|
URI:
|
https://data.gov.dk/model/profile/historiskekortbladsinddelinger/registreringsaktør
|
|
Foretrukken term:
|
registreringsaktør
|
|
Definition:
|
den aktør der har foretaget registreringen
|
|
Juridisk kilde:
|
https://www.retsinformation.dk/eli/lta/2017/380
|
|
Multiplicitet:
|
1
|
|
Type:
|
CharacterString
|
|
|
tilbage til toppen
|
Navn:
|
forretningsområde
|
|
URI:
|
https://data.gov.dk/model/profile/historiskekortbladsinddelinger/forretningsområde
|
|
Foretrukken term:
|
forretningsområde
|
|
Definition:
|
den del af den offentlige forretning der håndterer hændelsen og derved udvirker ændringen i data
|
|
Juridisk kilde:
|
https://www.retsinformation.dk/eli/lta/2017/380
|
|
Multiplicitet:
|
1
|
|
Type:
|
KortbladsinddelingForretningsområdeVærdi (enumeration)
|
|
Værdier:
|
Se listede værdier
| Værdinavn |
Foretrukken term |
Definition |
Kommentar |
Anvendelsesnote |
Juridisk kilde |
Kilde |
|
16.05.15.20
|
16.05.15.20
|
FORM nøgle der høre til HistoriskeKortbladsinddelinger.
|
|
|
https://www.retsinformation.dk/eli/lta/2017/380
|
|
|
|
|
tilbage til toppen
|
Navn:
|
status
|
|
URI:
|
https://data.gov.dk/model/profile/historiskekortbladsinddelinger/status
|
|
Foretrukken term:
|
status
|
|
Definition:
|
angivelse af hvor et forvaltningsobjekt er i sin livscyklus
|
|
Juridisk kilde:
|
https://www.retsinformation.dk/eli/lta/2017/380
|
|
Multiplicitet:
|
1
|
|
Type:
|
KortbladsinddelingStatusVærdi (enumeration)
|
|
Værdier:
|
Se listede værdier
| Værdinavn |
Foretrukken term |
Definition |
Kommentar |
Anvendelsesnote |
Juridisk kilde |
Kilde |
|
gældende
|
gældende
|
Historiske Kortblade objektet er en gældende version.
|
|
|
https://www.retsinformation.dk/eli/lta/2017/380
|
|
|
|
|
tilbage til toppen
|
Navn:
|
forretningsproces
|
|
URI:
|
https://data.gov.dk/model/profile/historiskekortbladsinddelinger/forretningsproces
|
|
Foretrukken term:
|
forretningsproces
|
|
Definition:
|
den manuelle eller IT-understøttede proces hvori forretningsområdet håndterer hændelsen
|
|
Juridisk kilde:
|
https://www.retsinformation.dk/eli/lta/2017/380
|
|
Multiplicitet:
|
1
|
|
Type:
|
KortbladsinddelingForretningsprocesVærdi (enumeration)
|
|
Værdier:
|
Se listede værdier
| Værdinavn |
Foretrukken term |
Definition |
Kommentar |
Anvendelsesnote |
Juridisk kilde |
Kilde |
|
Registreret i Kortbladsinddeling
|
Registreret i Kortbladsinddeling
|
Objektet er registreret i Historiske Kortblade.
|
|
|
https://www.retsinformation.dk/eli/lta/2017/380
|
|
|
|
|
tilbage til toppen
|
Navn:
|
dækningområde
|
|
URI:
|
https://data.gov.dk/model/profile/historiskekortbladsinddelinger/dækningområde
|
|
Foretrukken term:
|
dækningsområde
|
|
Definition:
|
dækningsområde for kortværket
|
|
Kommentar:
|
Danmark, Færøerne, Grønland m.v.
|
|
Juridisk kilde:
|
https://www.retsinformation.dk/eli/lta/2017/380
|
|
Multiplicitet:
|
1
|
|
Type:
|
DækningsområdeVærdi (enumeration)
|
|
Værdier:
|
Se listede værdier
| Værdinavn |
Foretrukken term |
Definition |
Kommentar |
Anvendelsesnote |
Juridisk kilde |
Kilde |
|
Andre
|
Andre
|
Kortet viser andet end kongeriget Danmark
|
|
|
https://www.retsinformation.dk/eli/lta/2017/380
|
|
|
Danmark
|
Danmark
|
Kortet viser en del af Danmark
|
|
|
https://www.retsinformation.dk/eli/lta/2017/380
|
|
|
Færøerne
|
Færøerne
|
Kortet viser en del af Færøerne
|
|
|
https://www.retsinformation.dk/eli/lta/2017/380
|
|
|
Grønland
|
Grønland
|
Kortet viser en del af Grønland
|
|
|
https://www.retsinformation.dk/eli/lta/2017/380
|
|
|
|
|
tilbage til toppen
|
Navn:
|
kortværk
|
|
URI:
|
https://data.gov.dk/model/profile/historiskekortbladsinddelinger/kortværk
|
|
Foretrukken term:
|
kortværk
|
|
Definition:
|
navn på et historisk kortværk
|
|
Kommentar:
|
I denne tjeneste indgår kortværkerne
Danmark:
Generalstabskort
Preussiske målebordsblade
Høje målebordsblade
Lave målebordsblade
Atlasblade
4cm kort
2cm kort
1cm kort
Grønland:
GTK 1:250.000
Færøerne:
FTK 1:20.000
Atlasblade 1:100.000
|
|
Juridisk kilde:
|
https://www.retsinformation.dk/eli/lta/2017/380
|
|
Multiplicitet:
|
1
|
|
Type:
|
KortværkVærdi (enumeration)
|
|
Værdier:
|
Se listede værdier
| Værdinavn |
Foretrukken term |
Definition |
Kommentar |
Anvendelsesnote |
Juridisk kilde |
Kilde |
|
1cm kort
|
1cm kort
|
Topografisk kortværk i målestokken 1:100.000 udgivet i flere versioner fra 1957 til 2002.
|
Kortværket er produceret ved fotogrammetrisk udtegning baseret på flyfotos. Navnet ”1cm kort” stammer fra målestokken, hvor 1 centimeter på kortet svarer til 1 kilometer i marken. Lamberts konform-koniske projektion og UTM-projektion.
|
|
https://www.retsinformation.dk/eli/lta/2017/380
|
|
|
2cm kort
|
2cm kort
|
Topografisk kortværk i målestokken 1:50.000 udgivet i flere versioner fra 1957 til 2002.
|
Kortværket er produceret ved fotogrammetrisk udtegning baseret på flyfotos. Navnet ”2cm kort” stammer fra målestokken, hvor 2 centimeter på kortet svarer til 1 kilometer i marken. Lamberts konform-koniske projektion og UTM-projektion.
|
|
https://www.retsinformation.dk/eli/lta/2017/380
|
|
|
4cm kort
|
4cm kort
|
Topografisk kortværk i målestokken 1:25.000 udgivet i flere versioner fra 1957 til 2002.
|
Kortværket er produceret ved fotogrammetrisk udtegning baseret på flyfotos. Navnet ”4cm kort” stammer fra målestokken, hvor 4 centimeter på kortet svarer til 1 kilometer i marken. Lamberts konform-koniske projektion og UTM-projektion.
|
|
https://www.retsinformation.dk/eli/lta/2017/380
|
|
|
Generalstabskort
|
Generalstabskort
|
Topografisk kortværk i målestokken 1:100.000 udgivet i perioden 1919 til 1965.
|
|
|
https://www.retsinformation.dk/eli/lta/2017/380
|
|
|
Atlasblade
|
Atlas blade
|
Topografisk kortværk i målestokken 1:40.000. Udgivet i mange udgaver fra 1870 til 1970.
|
|
|
https://www.retsinformation.dk/eli/lta/2017/380
|
|
|
Høje målebordsblade
|
Høje målebordsblade
|
Topografisk kortværk i målestokken 1:20.000. Udgivet i perioden 1866-1899, opmålt i perioden 1842-1899. Kortværket dækker ikke Sønderjylland/Slesvig.
|
Kortværket er produceret ved målebord i marken – heraf navnet. Flamsteds modificerede kegleprojektion eller Lamberts konform-koniske projektion.
|
|
https://www.retsinformation.dk/eli/lta/2017/380
|
|
|
Lave målebordsblade
|
Lave målebordsblade
|
Topografisk kortværk i målestokken 1:20.000. Udgivet i flere versioner i perioden 1901-1971 (dog kun vedligeholdt sporadisk efter 1953).
|
Kortværket er produceret ved målebord i marken – heraf navnet. Lamberts konform-koniske projektion.
|
|
https://www.retsinformation.dk/eli/lta/2017/380
|
|
|
Preussiske målebordsblade
|
Preussiske målebordsblade
|
Topografisk kortværk i målestokken 1:25.000 udgivet i perioden 1878 til 1920. Kortværket dækker Slesvig (her dog kun Nordslesvig).
|
Kortværket er produceret ved målebord i marken – heraf navnet. Preussische Polyederprojektion. Produceret af Königleche Preussische Landes-Aufnahme.
|
|
https://www.retsinformation.dk/eli/lta/2017/380
|
|
|
Færøernes Topografiske Kortværk 1. udgave
|
Færøernes Topografiske Kortværk 1. udgave
|
Topografisk kortværk i målestokken 1:20.000. Udgaver fra ca. 1901.
|
|
|
https://www.retsinformation.dk/eli/lta/2017/380
|
|
|
Færøernes Topografiske Kortværk 2. udgave
|
Færøernes Topografiske Kortværk 2. udgave
|
Topografisk kortværk i målestokken 1:20.000. Nye udgaver fra 1941-1943.
|
|
|
https://www.retsinformation.dk/eli/lta/2017/380
|
|
|
Færøernes Topografiske Kortværk 3. udgave
|
Færøernes Topografiske Kortværk 3. udgave
|
Topografisk kortværk i målestokken 1:20.000. Nye udgaver fra 1987-1998.
|
|
|
https://www.retsinformation.dk/eli/lta/2017/380
|
|
|
Topografisk Atlas over Færøerne
|
Topografisk Atlas over Færøerne
|
Topografisk kortværk i målestokken 1:100.000.
|
|
|
https://www.retsinformation.dk/eli/lta/2017/380
|
|
|
Grønlands Topografiske Kortværk
|
Grønlands Topografiske Kortværk
|
Topografisk kortværk i målestokken 1:250.000. Opmålt i perioden 1927 til 1969.
|
|
|
https://www.retsinformation.dk/eli/lta/2017/380
|
|
|
|
|
tilbage til toppen
|
Navn:
|
navn
|
|
URI:
|
https://data.gov.dk/model/profile/historiskekortbladsinddelinger/navn
|
|
Foretrukken term:
|
navn
|
|
Definition:
|
egennavn for den administrative inddeling
|
|
Juridisk kilde:
|
https://www.retsinformation.dk/eli/lta/2017/380
|
|
Multiplicitet:
|
1
|
|
Type:
|
CharacterString
|
|
|
tilbage til toppen
|
Navn:
|
geometri
|
|
URI:
|
https://data.gov.dk/model/profile/historiskekortbladsinddelinger/geometri
|
|
Foretrukken term:
|
geometri
|
|
Definition:
|
objektets geografiske placering
|
|
Juridisk kilde:
|
https://www.retsinformation.dk/eli/lta/2017/380
|
|
Multiplicitet:
|
1
|
|
Type:
|
GM_Surface
|
|
Koordinatreferencesystem:
|
EPSG:4326
|
|
Indeholder Z-koordinater:
|
False
|
|
|
tilbage til toppen
|
Navn:
|
orginalkortprojektion
|
|
URI:
|
https://data.gov.dk/model/profile/historiskekortbladsinddelinger/orginalkortprojektion
|
|
Foretrukken term:
|
orginal kortprojektion
|
|
Definition:
|
projektion det oprindelige kort blev defineret i
|
|
Juridisk kilde:
|
https://www.retsinformation.dk/eli/lta/2017/380
|
|
Multiplicitet:
|
1
|
|
Type:
|
CharacterString
|
|
|
tilbage til toppen
|
Navn:
|
originalehjørnekoordinater
|
|
URI:
|
https://data.gov.dk/model/profile/historiskekortbladsinddelinger/originalehjørnekoordinater
|
|
Foretrukken term:
|
originale hjørnekoordinater
|
|
Definition:
|
hjørnekoordinaterne i den oprindelige kortprojektion
|
|
Kommentar:
|
Beskrevet som x1,y1;x2,y2....
|
|
Juridisk kilde:
|
https://www.retsinformation.dk/eli/lta/2017/380
|
|
Multiplicitet:
|
1
|
|
Type:
|
CharacterString
|
|
|
tilbage til toppen
|
Navn:
|
kode
|
|
URI:
|
https://data.gov.dk/model/profile/historiskekortbladsinddelinger/kode
|
|
Foretrukken term:
|
kode
|
|
Definition:
|
versionsnummer for kortet
|
|
Juridisk kilde:
|
https://www.retsinformation.dk/eli/lta/2017/380
|
|
Multiplicitet:
|
0..1
|
|
Type:
|
CharacterString
|
|
|
tilbage til toppen
|
Navn:
|
målestok
|
|
URI:
|
https://data.gov.dk/model/profile/historiskekortbladsinddelinger/målestok
|
|
Foretrukken term:
|
målestok
|
|
Definition:
|
størrelsesforholdet mellem landskabet og kortets repræsentation heraf
|
|
Juridisk kilde:
|
https://www.retsinformation.dk/eli/lta/2017/380
|
|
Multiplicitet:
|
1
|
|
Type:
|
MålestokVærdi (enumeration)
|
|
Værdier:
|
Se listede værdier
| Værdinavn |
Foretrukken term |
Definition |
Kommentar |
Anvendelsesnote |
Juridisk kilde |
Kilde |
|
1:250000
|
1:250000
|
Størrelsesforhold 1 til 250.000
|
|
|
https://www.retsinformation.dk/eli/lta/2017/380
|
|
|
1:100000
|
1:100000
|
Størrelsesforhold 1 til 100.000
|
|
|
https://www.retsinformation.dk/eli/lta/2017/380
|
|
|
1:50000
|
1:50000
|
Størrelsesforhold 1 til 50.000
|
|
|
https://www.retsinformation.dk/eli/lta/2017/380
|
|
|
1:40000
|
1:40000
|
Størrelsesforhold 1 til 40.000
|
|
|
https://www.retsinformation.dk/eli/lta/2017/380
|
|
|
1:25000
|
1:25000
|
Størrelsesforhold 1 til 25.000
|
|
|
https://www.retsinformation.dk/eli/lta/2017/380
|
|
|
1:20000
|
1:20000
|
Størrelsesforhold 1 til 20.000
|
|
|
https://www.retsinformation.dk/eli/lta/2017/380
|
|
|
|
|
tilbage til toppen
|
Navn:
|
målt
|
|
URI:
|
https://data.gov.dk/model/profile/historiskekortbladsinddelinger/målt
|
|
Foretrukken term:
|
målt
|
|
Definition:
|
opmålingsår for kortet. Kortet kan senere være nymålt eller rettet
|
|
Juridisk kilde:
|
https://www.retsinformation.dk/eli/lta/2017/380
|
|
Multiplicitet:
|
0..1
|
|
Type:
|
Årstal (data type)
|
|
|
tilbage til toppen
|
Navn:
|
kortbladnummer
|
|
URI:
|
https://data.gov.dk/model/profile/historiskekortbladsinddelinger/kortbladnummer
|
|
Foretrukken term:
|
kortbladnummer
|
|
Definition:
|
nummerering eller benævnelse for kortbladet. Kortbladsnummeret angiver et geografisk område indenfor kortbladsinddelingen
|
|
Juridisk kilde:
|
https://www.retsinformation.dk/eli/lta/2017/380
|
|
Multiplicitet:
|
1
|
|
Type:
|
CharacterString
|
|
|
tilbage til toppen
|
Navn:
|
sidstRettet
|
|
URI:
|
https://data.gov.dk/model/profile/historiskekortbladsinddelinger/sidstRettet
|
|
Foretrukken term:
|
sidst rettet
|
|
Definition:
|
årstal for seneste rettelse af kortet
|
|
Juridisk kilde:
|
https://www.retsinformation.dk/eli/lta/2017/380
|
|
Multiplicitet:
|
0..1
|
|
Type:
|
Årstal (data type)
|
|
|
tilbage til toppen
|
Navn:
|
udgivet
|
|
URI:
|
https://data.gov.dk/model/profile/historiskekortbladsinddelinger/udgivet
|
|
Foretrukken term:
|
udgivet
|
|
Definition:
|
udgivelsesår eller trykkeår for kortet
|
|
Kommentar:
|
Kortene er udgivet efter deres opmåling og eventuelt genudgivet som følge af rettelser eller at kortet blev udsolgt.
|
|
Juridisk kilde:
|
https://www.retsinformation.dk/eli/lta/2017/380
|
|
Multiplicitet:
|
0..1
|
|
Type:
|
Årstal (data type)
|
|
|
tilbage til toppen
|
Navn:
|
bemærkning
|
|
URI:
|
https://data.gov.dk/model/profile/historiskekortbladsinddelinger/bemærkning
|
|
Foretrukken term:
|
bemærkning
|
|
Definition:
|
kommentarer til en version af kortet
|
|
Juridisk kilde:
|
https://www.retsinformation.dk/eli/lta/2017/380
|
|
Multiplicitet:
|
0..1
|
|
Type:
|
CharacterString
|
|
|
tilbage til toppen
|
Navn:
|
HKPNlink
|
|
URI:
|
https://data.gov.dk/model/profile/historiskekortbladsinddelinger/HKPNlink
|
|
Foretrukken term:
|
HKPN link
|
|
Definition:
|
hyperlink til kortet på Historiske Kort På Nettet (hkpn.dk)
|
|
Juridisk kilde:
|
https://www.retsinformation.dk/eli/lta/2017/380
|
|
Multiplicitet:
|
0..1
|
|
Type:
|
URI
|
|